STMicroelectronics EVLMG4LPWRBR1 GaNベースのハーフブリッジ・パワーモジュール

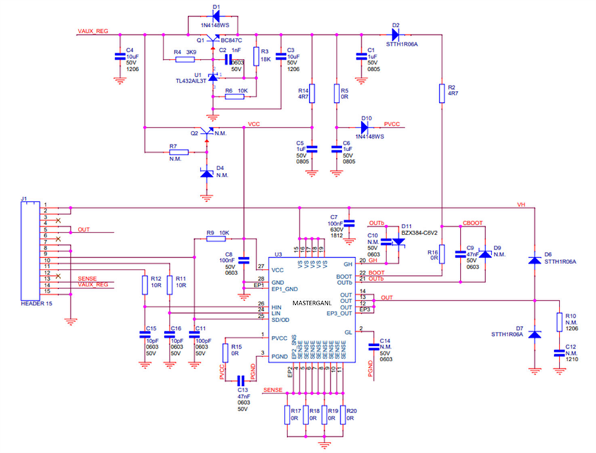
STMicroelectronics EVLMG4LPWRBR1 GaNベースのハーフブリッジ・パワーモジュールには、完全なプリント基板設計を必要とせずにトポロジを迅速に作成するMASTERGAN4Lが搭載されております。LLCアプリケーションで動作するように微調整された30mm x 40mmワイドFR-4 プリント基板モジュールは、ゼロに設定されたローサイド抵抗器と、各ハーフブリッジGaNに並列に接続された2つの外部ボディ・ダイオードを提供します。このモジュールは、ローサイド検出抵抗器を適切に調整し、並列ダイオードを取り外すだけで、アクティブ・クランプや共振ピーク電流モードのフライバック・アプリケーションでも動作できます。

プリント基板には、シンプルで低コストのレギュレータと、より精密で温度に依存しないレギュレータの2種類の6Vリニアレギュレーターが内蔵されています。外付けブートストラップ・ダイオードとコンデンサにより、VCC、PVCC、Vboに適切な電源が供給れてます。このモジュールは、個別の駆動シグナルのみを受け入れ、専用のRCフィルタを調整することで遅延時間を変調できます。

特徴

  • MASTERGAN4Lを搭載したGaNハーフブリッジ・ドーターボードで、高速ウェイクアップ時間を必要とする電力アプリケーションに最適
  • LINおよびHINシグナルに対して個別に調整可能な内蔵デッドタイム
  • 6V用のオンボード代替オプション
  • 高周波ソリューション用のディスクリートブートストラップ・ダイオードとコンデンサ
  • ピーク電流モード制御アルゴリズムに対応する調整可能なローサイド・シャント
  • LLCアプリケーションのニーズに対応する外部並列ボディ・ダイオード
  • 大電力トポロジを評価するための45°C/W接合部‐周囲の熱抵抗(強制エアフローなし)
  • 30mm x 40mmワイドFR-4 プリント基板
  • RoHS準拠

アプリケーション

  • LLC/ハイエンド家電
  • アクティブ・クランプや共振ピーク電流モードフライバック

回路図

STMicroelectronics EVLMG4LPWRBR1 GaNベースのハーフブリッジ・パワーモジュール
公開: 2023-11-06 | 更新済み: 2023-12-04