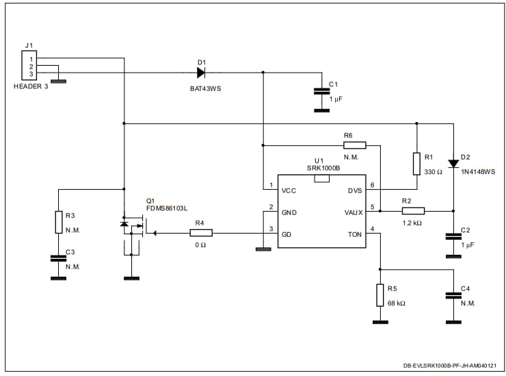
EVLSRK1000B-PFは、擬似共振アプリケーションで、および固定周波数(FF)混合DCM-CCMアプリケーションで、どちらでも動作が可能です。このボードには、QRアプリケーションに適した設定が備わっています。このデバイスは、C4に100pFコンデンサを追加して、FFアプリケーションで使用できます。ターンオン後のブランキングを約0.8μsに固定するTONピンに68kΩレジスタ(R5)が備わっています。EVLSRK1000B-PFには、SR MOSFET FDMS86103L(PowerFLAT 5 x 6パッケージ)が装備されており、整流器ダイオードの代替品として既存のコンバータに簡単に実装できます。
特徴
- 固定電源オン/オフありフライバック・コンバータ用の同期整流器
- VCC範囲: 3.5V~32V
- DVS最高動作電圧: 90V
- 最大周波数: 500kHz
- NチャンネルMOSFET用の内部ゲート駆動
- SR MOSFETのタイプ: FDMS86103Lロジックレベル(100V - 12mΩ) PowerFLAT 5 x 6パッケージ
回路図
公開: 2019-02-14
| 更新済み: 2024-01-30

