STMicroelectronics LDBL20低自己消費電流リニアレギュレータIC
STMicroelectronics LDBL20低自己消費電流リニアレギュレータICは、世界最小200mA LDOです。LDBL20には、1.5V~5.5Vの入力電圧範囲があります。これらのICは、新しい極めて小型のSTSTAMP™パッケージでご用意があり、最大限の省スペースが可能になります。出力のセラミックコンデンサと安定して動作します。これらのLDBL20は、低消費電力バッテリ駆動アプリケーションに適しています。ICは、超低ドロップ電圧、低自己消費電流、低ノイズ機能を備えています。一般的なアプリケーションには、携帯電話、タブレット、ウェアラブル・デバイス、ポータブル・プレーヤ、メディアプレーヤがあります。特徴
- 入力電圧範囲: 1.5V~5.5V
- 超低ドロップアウト電圧:
- 200mA負荷で200mV(typ)
- 超低自己消費電流
- 無負荷で20μA(typ)
- OFFモードで0.03μA(typ)
- ±1.5% @ 25°C出力電圧許容差
- 保証出力電流: 200mA
- 高PSRR:
- 80dB @ 1kHz
- 50db @ 100kHz
- 広範な出力電圧をリクエストに応じて利用可能:
- 50MVステップで0.8V~5.0V
- 論理制御電気式シャットダウン
- 内部ソフト起動
- オプションの出力放電機能
- セラミック・コンデンサとの互換性があるCOUT = 0.47μF
- 内部電流および過熱保護
- STSTAMP™ 0.47x0.47mm²パッケージでご用意あり
- 動作温度範囲: -40°C~125°C
アプリケーション
- 携帯電話
- タブレット
- デジタルカメラ(DSC)
- ウェアラブルデバイス
- 携帯型メディアプレイヤー
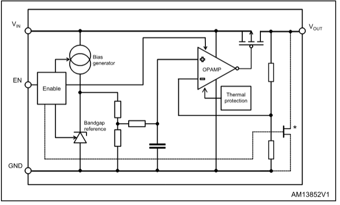
LDBL20のブロック図
LDBL20のアプリケーション回路
公開: 2016-03-29
| 更新済み: 2024-04-23
