STMicroelectronics MIS2DU12超低消費電力加速度センサ
STマイクロエレクトロニクス (STMicroelectronics) MIS2DU12超低消費電力加速度センサは、高性能なリニア 3 軸加速度センサで、高度なデジタル機能を搭載しています。MEMSおよび ASIC部品は、アンチエイリアシング・フィルターが低電力の消費電力で動作する、卓越した超低消費電力アーキテクチャを実現するよう特別に設計されています。STマイクロエレクトロニクス (STMicroelectronics) MIS2DU12は、ユーザーが選択可能なフルスケール範囲として±2g、±4g、±8g、±16gを提供し、精密な加速度測定のために1.6Hzから800Hzまでの出力データレートをサポートします。システム効率を最適化するため、MIS2DU12は128レベルFIFOバッファを内蔵し、大容量データ保存を可能にするとともに、全体の消費電力を低減します。さらに、内蔵セルフテスト・機能性プリケーションを使用するとユーザーは、最終アプリケーション内でのセンサ性能を検証できます。デバイスには、モーションおよび加速度処理用の専用内部エンジンが搭載されており、自由落下検出、ウェイクアップ、シングル/ダブルタップ認識、アクティビティ/アクティビティ監視、6D/4D方向検出などの機能をサポートしています。
特徴
- 1.62V~3.6Vの供給電圧範囲(独立したI/O電源付き)
- 超低消費電力
- アンチエイリアスフィルタが搭載された通常のプログラミングモードで標準6.1µA
- 超低消費電力モード:0.47µA(標準)
- ワンショット・モード:0.2µA(標準)
- パワーダウンプリモード:0.02µA(標準)
- ±8gフルスケール時における低ノイズ特性:181µg/√Hz(標準値)
- ±2g、±4g、±8g、±16gフルスケール
- 1.6Hz~800Hz ODR
- 組み込みFIFO - 高解像度で最大512サンプルの加速度計および温度データ、または低解像度で最大768サンプルの加速度データ
- 組み込み温度センサ
- 高速I2C / SPI / MIPI I3C®デジタル出力インターフェイス
- 組み込みデジタル機能(フリーフォール、ウェイクアップ、シングル/ダブルタップ認識、アクティビティ/非アクティビティ、6D/4Dオリエンテーション)
- セルフテスト
- 小型2.0mm x 2.0mm x 0.74mm(最大)、12-lead LGAパッケージ
- 10Kgの高耐衝撃性
- ECOPACKおよびRoHS準拠
アプリケーション
- 非生命維持装置として使用される場合の医療用FDAクラスIII用途向け活動モニタリングと姿勢検出
- 患者モニタリングと落下検出
- 動き有効化機能
- 歩数計
仕様
- ±2.5%リニア加速加速度クロス軸感度
- ±3%リニア加速加速度出力データレート
- 感度公差:±9%
- 通常モードにおける最大ノイズ密度:436μg/√Hz
- ゼロGレベルオフセット精度:±160mg
- 温度に対する標準的なゼロ点オフセット変化量:±1mg/°C
- 温度に対する標準的な感度変化:±0.035%/°C
- セルフテストの正の違い
- 50mg~700mg(XおよびY型軸)
- Z軸で200mg~1200mg
- 1.62V~3.6Vの幅広い電源電圧範囲
- 5.2µA~9.2µAの供給電流範囲(アンチエイリアシングフィルタ付き通常モード時)
- 超低消費電力モードにおける標準供給電流:0.47µA
- パワーダウン・モードの最大供給電流:100nA
- 0.2V最大デジタル・ローレベル出力電圧
- 温度センサ
- 温度オフセット:±15°C
- 0.045°C/LSB(標準)温度の出力 センサ変化対温度
- SPIインターフェイス
- 最小クロックサイクル:100ns
- 最高クロック周波数:10MHz
- 最小CSセットアップ時間:6ns
- 最小CSホールドタイム:40ns
- 最小SDI入力セットアップ時間:12ns
- 最小SDI入力ホールド時間:15ns
- SDO有効出力および出力無効化時間:50ns (最大)
- 最小SDOの出力ホールド時間:9ns
- I2Cインターフェイス
- 0kHz~400kHz(高速モード)または1000kHz(高速モードプラス)SCLクロック周波数範囲
- 最小SCLクロックロータイム:0.5µs(高速モードプラス)または 1.3µs(高速モード)
- 0.26µs(高速モードプラス)または 0.6µs(高速モード)最小 SCLクロックハイタイム、開始/反復開始コンディションホールド時間、反復開始コンディションセットアップ時間、および STOP コンディションセットアップ時間
- 最小SDAセットアップ時間:50ns(高速モードプラス)または100ns(高速モード)
- 最大SDAのデータ保持時間:0.9μs (高速モード)
- STOP条件とSTART条件の間の最小バス空き時間:0.5µs(高速モードプラス)または1.3µs(高速モード)
- 最大データ有効時間とデータ有効承認時間:0.45μs(高速モードプラス)または 0.9µs(高速モード)
- 各バスラインの最大容量負荷:400pF(高速モード)または550pF(高速モードプラス)
- 最大限の加速度(任意の軸、電源が入っていない)
- 3,000g(0.5ms)
- 10Kg(0.2ms)
- 2kV 最大人体モデル(HBM)ESD保護
- 動作温度範囲: -40°C~+85°C
ブロック図
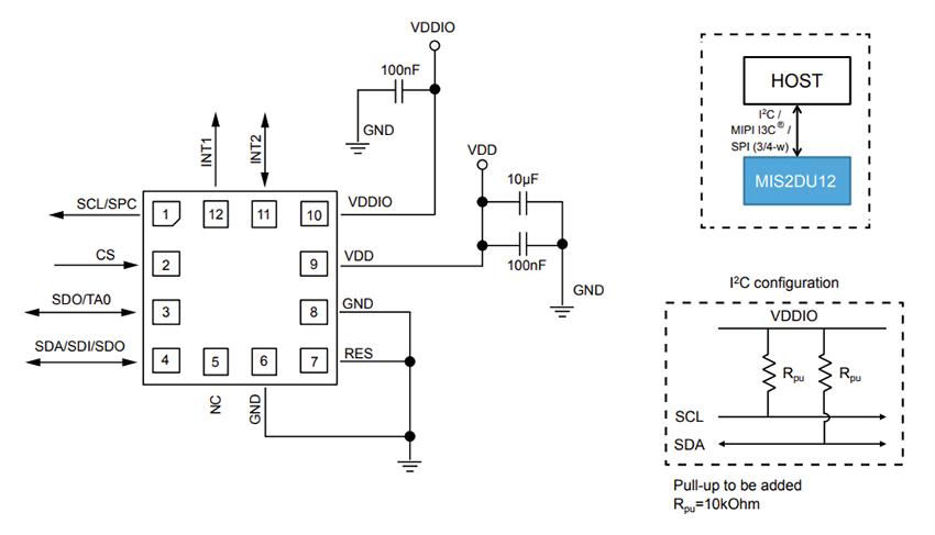
電気接続(上面図)
公開: 2026-01-13
| 更新済み: 2026-03-24
