STMicroelectronics STEVAL-GPT001V1薄膜ソーラー・スマート・ウォッチ
STMicroelectronics STEVAL-GPT001V1薄膜ソーラー・スマート・ウォッチは、センサ・タイル・クレードルに基づいており、SPV1050TTR環境発電機と充電器が搭載されています。このデバイスは、特に室内環境での非常に効率的な一連の薄膜ソーラー・モジュールに取り付けられたシリコンバンドと時計の文字盤が特徴です。この開発キットは、プロトタイピング、評価、革新的なソリューションの開発を簡素化します。また、STEVAL-GPT001V1は、システムの自主性とバッテリの充電を向上させます。STEVAL-GPT001V1クレードル・ボードは、小型STEVALSTLCS01V1 SensorTileターンキーIoTセンサ・モジュールを受けるように設計されています。これは、超低消費電力STM32L4マイクロコントローラおよびBlueNRGネットワーク・プロセッサに基づいたBluetooth Low Energy接続性のパワフルな処理能力を実証します。また、STEVAL-GPT001V1には、MEMSモーションおよび環境センサ、デジタル・マイクの能力も備わっています。
特徴
- 開発キット・パッケージの内容:
- SPV1050TTR環境発電機とバッテリ充電器が搭載されたセンサ・タイル・クレードル
- 湿度と温度センサ
- ガス残量計
- リチウム電池充電器
- Micro-USBポート
- ON/OFFスイッチ
- Breakaway SWDコネクタ
- 3.7V / 100mAh Li-Poバッテリ
- SWDプログラミング・ケーブル
- 薄膜フレキシブル・ソーラー・モジュールが組み込まれているシリコン・ストラップで、SensorTile Cradleとバッテリを収納
- これは、STEVAL-STLCS01V1 SensorTileモジュール(キットとは別売り)を伴って作動
- これによって、SWDコネクタおよびケーブルを介したファームウェアのデバッグ/アップロードが実現
- ソフトウェア・ライブラリとツール
- STSW-GPT001V1: オンボード・センサとシステムの自律性とバッテリーに蓄えられた電荷の計算のためにカスタマイズされたさまざまなアルゴリズムをサポートしている専用のSensorTileファームウェア・パッケージ
- FP-SNS-ALLMEMS1: STM32 ODE機能パック
- FP-SNS-MOTENV1: STM32Cube機能パック
- STBLESensor: iOSとAndroidのデモ・アプリ
- BlueST-SDK: iOSおよびAndroidソフトウェア開発キット
- STM32Cubeサポートを通したSTM32エコシステムとの互換性あり
- RoHSおよびWEEE準拠
Additional Resources
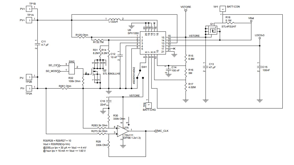
回路図
公開: 2019-02-07
| 更新済み: 2026-01-22
