STMicroelectronics STSPIN958スケーラブルのあるフルブリッジドライバ
STMicroelectronics STSPIN958スケーラブルフルブリッジドライバは、高ダイナミック性能電力段を備えた5Aデバイスで、ユーザーは正確な負荷サイクルで高周波PWM制御を達成できます。STSPIN958は、調整可能な閾値電流リミッタおよびオフタイムが特徴で、ブラシ付きDCモータ用の低速または混合減衰選択を備えています。外部シャント抵抗器を使用すると、固定増幅係数を備えた2つのアンプによる電流センシングが可能です。調整可能なスルーレートが性能とEMI間の最善のトレードオフを保証します。STMicroelectronics STSPIN958ドライバは、高レベルの柔軟性を実現する7つの異なる動作方法、および過電流、過温度、低バス電圧検出をはじめとする完全な保護機能セットを備えた汎用電力段を提供します。特徴
- 動作電圧:最大58V
- 最大出力電流:5ARMS
- デュアルハーフブリッジ、シングルフルブリッジ、ハーフブリッジパラレルモードによる7倍速駆動方式
- RDS(ON) HS+LS =標準0.33Ω
- 調整可能電源MOSスルーレート
- 低速または混合減衰で調整できるオフタイム
- 2倍の異なる組み込み電流制御技術を用いた統合アンプ
- 低消費電力スタンバイ
- 保護
- UVLO
- 過電流保護
- 熱シャットダウン
アプリケーション
- ステージ照明
- ファクトリーオートメーション
- ATMと現金現金処理機
- 繊維機械
- 家電製品
- ロボット工学
- アンテナ制御
- 自動販売機
仕様
- 2.8V~3.6V制御ロジック供給電圧範囲
- 電力段供給電圧範囲:5.05V~58V
- 3V標準ブートストラップオーバードライブ電圧
- 低圧側ソース電圧範囲:-0.6V~+2V
- ロジック入力範囲:0V~5V
- 最大5ARMS までの最大DC出力電流
- 最大オープンドレイン出力シンク電流:最大8mA
- 最小PWMパルス幅:280ns
- 有効電流リミッタ時間設定レジスタ範囲:10kΩ~120kΩ
- 電流リミッタ時間設定コンデンサ範囲:0.1nF~5.6nF対応
- 標準充電ポンプコンデンサ充電時間:170µs
- スイッチング周波数範囲:0kHz~500kHz
- 標準ブートストラップコンデンサ:1µF
- 標準充電ポンプコンデンサ:100nF
- 温度範囲
- -40℃~+85°C周囲温度
- -40°C ~ +150°C接合部
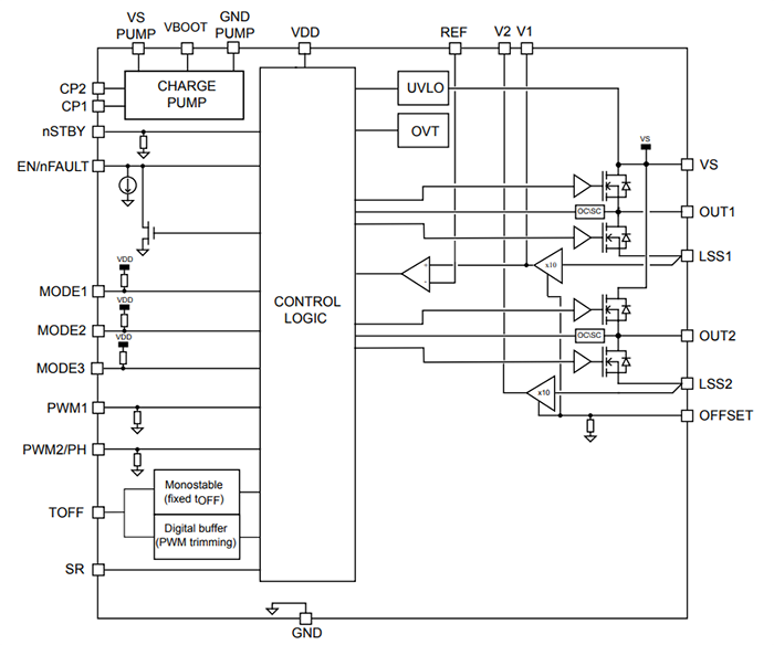
ブロック図
ビデオ
公開: 2023-07-24
| 更新済み: 2024-01-11
