Taiwan Semiconductor TS19605CA20H Linear LED Driver
Taiwan Semiconductor TS19605CA20H Linear LED Driver is a three-channel LED device with analog and PWM dimming control. This device provides high-side drivers for LED current configured with the maximum current up to 150mA per channel. The TS19605CA20H LED driver operates with a wide input range of 4.5V to 70V and a low quiescent current in standby mode. This device is designed with various protection functions such as Under-Voltage Lockout (UVLO), LED-String Open Load voltage Protection (OLP), and Short Circuit Protection (SCP). The TS19605CA20H LED driver is AEC-Q100 qualified and operates from -40°C to 125°C ambient temperature range. Typical applications include automotive LED lighting, industrial LED, and general RGB or white LED drivers.Features
- 4.5V to 70V wide input voltage range
- 150mA per channel maximum output current:
- Adjustable by an external resistor
- ±4% per channel when IOX @ 200mA accuracy
- ±6% per device when IOX @ 200mA accuracy
- Up to 400mA per channel @ VDROPOUT≤1V
- AEC-Q100 qualified with the following results:
- -40°C to 125°C device temperature grade 1
- Device HBM ESD classification level H1C
- Device CDM ESD classification level C6
- Dimming function of PWM and analog
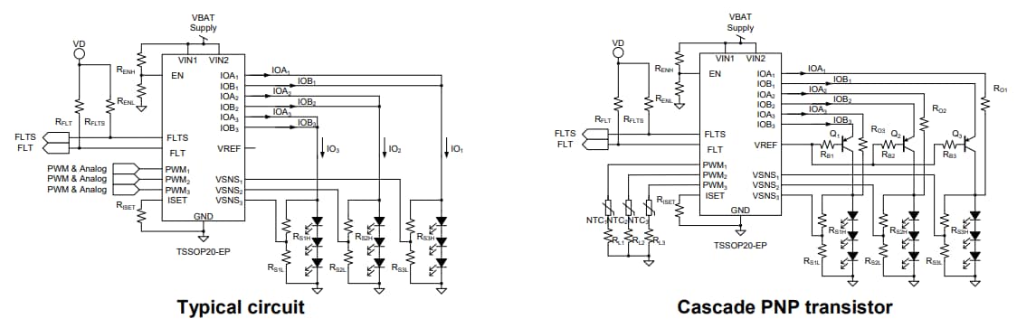
- VREF pin for outside cascade structure to share the power dissipation with full loading
- Diagnostic functionalities:
- LED-string open/short
- ISET pin open/short
- Over-temperature
- Supply voltage
- LED-string voltage feedback per channel for Single-LED Short Detection (SSD)
- Separate fault pin for single-LED short failure
- RoHS compliant
- Halogen-Free according to IEC 61249-2-21
Applications
- Automotive LED lighting:
- Daytime Running Lamp (DRL) / interior light
- Stop or tail / position / fog / turn light
- Industrial LED
- General RGB or white LED drivers
Typical Application Circuit
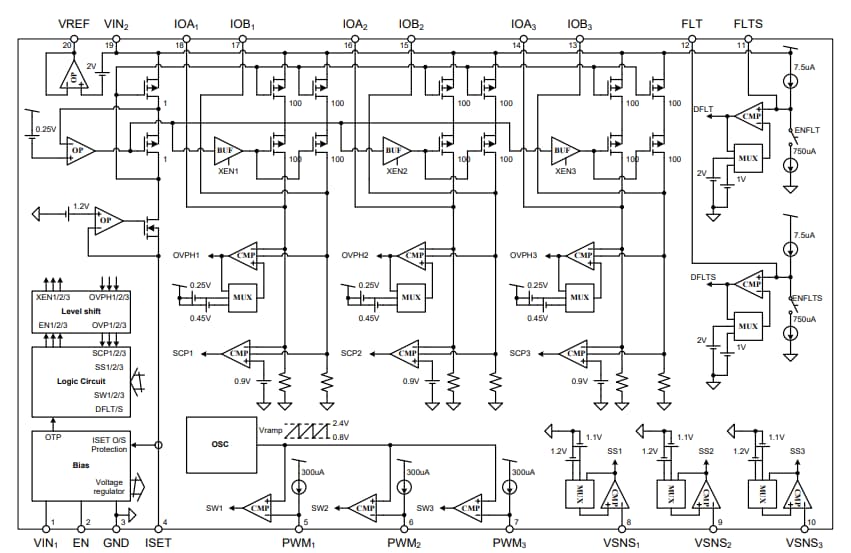
Functional Block Diagram
公開: 2021-10-01
| 更新済み: 2022-03-11
