Taiwan Semiconductor TS19503CB10H Step-Down LED Driver
Taiwan Semiconductor TS19503CB10H Step-Down LED Driver is a continuous conduction mode inductive step-down converter that is designed to drive single and multiple LEDs. This LED driver provides a high accuracy output current that is externally adjustable up to 2A. The step-down LED driver includes the power switch and a high-side output current sensing circuit that uses an external resistor to set the nominal average output. This device offers an FLT flag when an open load or over-temperature condition is detected. The step-down LED driver provides more than 25 watts of output power and operates from 4.5V to 75V input supply range. This LED driver offers an efficiency of up to 97% and up to 1MHz of switching frequency. The TS19503CB10H LED driver is RoHS compliant and is used in applications such as automotive exterior lighting and LED general lighting.Features
- High-side current sense
- Over Temperature Protection (OTP)
- Up to 1MHz switching frequency
- Single pin on/off and brightness control using PWM
- FLT pin for MCU
- Hysteric control: No compensation
- Halogen-free according to IEC 61249-2-21
- RoHS compliant
Applications
- Automotive exterior lighting application
- LED general lighting application
Specifications
- 2A output current
- -40°C to 150°C junction temperature range
- -65°C to 150 °C storage temperature range
- ±2% LED current accuracy
- 4.5V to 75V input voltage range
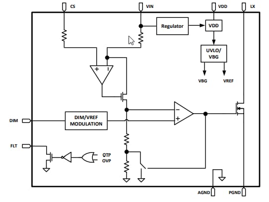
Block Diagram
Application Circuit Diagram
Dimensions Diagram
Additional Resources
Videos
公開: 2021-07-06
| 更新済み: 2022-12-06
