TDK-Lambda CCG DC/DCコンバータ評価ボード
TDK Lambda CCG DC/DCコンバータ評価ボードは、CCG15およびCCG30シリーズ・シングルまたはデュアル出力絶縁モジュールの実装と試験の迅速かつ簡単な方法を促進するツールです。評価ボードには、i3Aシリーズ非絶縁モジュール用の専用スロットもあり、マルチ出力テストボード構成が可能になります。提供されているオンボードポテンショメータを介して、i3Aシリーズの広い出力調整能力の利点が活用されています。ただし、このボードには取り付けられたボードはありません。これによってユーザーは、アプリケーションニーズに適合する特定のモジュールを選択できます。特徴
- CCG15およびCC30シングルおよびデュアル出力絶縁モジュールを評価
- i3A非絶縁モジュール用の専用スロット
- マルチ出力テストボード構成
- 広い出力調整性
- 取り付けられたボードなし
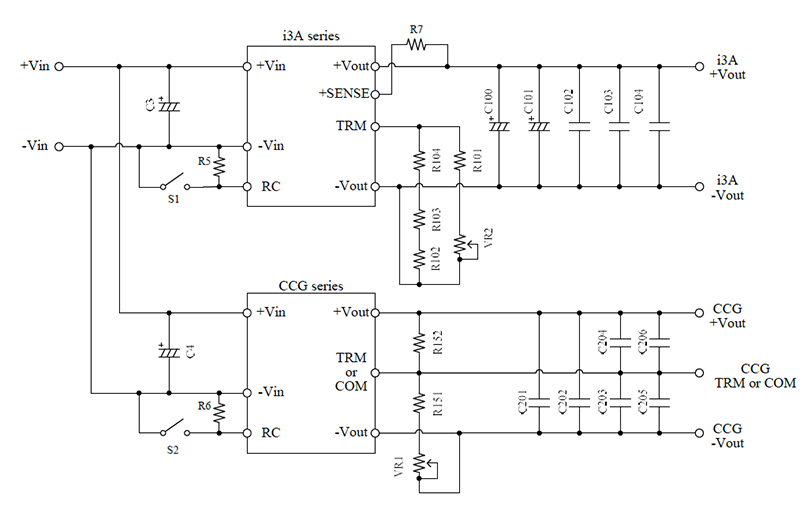
回路図
公開: 2020-07-27
| 更新済み: 2024-09-03
