TDK InvenSense CH101距離センサ
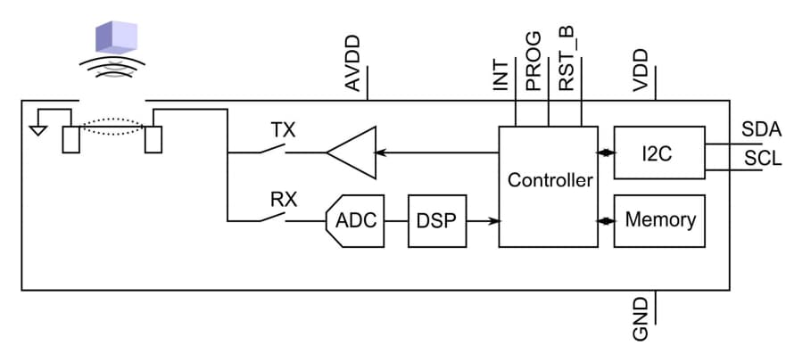
TDK InvenSense CH101 距離センサは、Chirpの特許取得済みMEMS技術をベースとした小型、超低消費電力の超音波飛行時間(ToF)測距センサです。CH101センサは、圧電マイクロマシン超音波トランスデューサ(PMUT)および超低消費電力システムオンチップ(SoC)をリフロー可能な小型パッケージに統合したシステムインパッケージで提供されます。この高速距離センサは、1.2mまでの距離のターゲットに対して正確な距離測定を提供します。CH101 距離センサは、複数の物体を検出でき、完全な太陽光を含むあらゆる照明条件下で動作し、ミリメートル精度の距離測定を提供します。このセンサは、高度な超音波ファームウェアを実行する低消費電力マイクロコントローラ、プログラム可能な専用のレンジ割り込みピン、および送受信用の単一センサを特徴としています。CH101距離センサは、1.62V〜1.98Vの電圧範囲で動作し、プログラミングにかかる時間は60msです。これらの距離センサは、8ピン、3.5mm x 3.5mm x 1.26mmのランドグリッドアレイ(LGA)パッケージで提供されます。代表的なアプリケーションには、ドローンとロボティクス、モバイルとコンピューティング機器、障害物回避、プリンタとスキャナ、近接センシング、スマートホームなどがあります。
特徴
- 高速で正確な距離測定
- 動作範囲 4cm~1.2m
- サンプルレート最速100サンプル/秒
- 30cm範囲で1mm RMS範囲ノイズ
- 中および短距離センシング・アプリケーション用に最適化されたプログラマブル・モード
- 最大180°までカスタマイズできる視野(FoV)
- マルチオブジェクト検出
- 日光やその他の照明で作動
- オブジェクトの色に敏感、ガラス窓のような光学的に透明な表面を検出
- 統合が容易
- 送受信用の単体センサ
- 電源電圧 単一1.8V
- I2C高速モード対応インターフェイス、最大400kbpsまでのデータレート
- プログラマブルな専用のレンジ割込ピン
- ターンキー・レンジ検索が実現するプラットフォーム独立ソフトウェア・ドライバ
- 小型集積モジュール
- 標準SMDリフローに対応
- 高度な超音波ファームウェアを実行する低消費電力マイクロコントローラ
- 動作温度範囲:-40°C~+85°C
- 超低消費電流
- 1サンプル/秒
- 13µA(最大測定範囲10cm)
- 15µA(最大測定範囲1m)
- 30サンプル/秒
- 33µA(最大測定範囲10cm)
- 130µA(最大測定範囲1m)
- 1サンプル/秒
アプリケーション
- 拡張仮想現実
- ドローンとロボティクス
- モバイル端末、コンピューティングデバイス
- 障害物回避
- プリンタとスキャナ
- 近接検出
- 存在検出
- ノートPC、タブレット白物家電をロック/ロック解除およびパワーON/OFFするための常時ONセンシング
- スマートホーム
仕様
- 動作電圧範囲: 1.62V~1.98V
- 寸法3.5mm x 3.5mm x 1.26mm
- 8ピンLGAパッケージ
- 60msプログラミング時間
ビデオ
ブロック図
公開: 2020-08-27
| 更新済み: 2024-09-03
