TDK InvenSense EV_MOD_ICU-10201-00 評価モジュール
TDK InvenSenseEV_MOD_ICU-10201-00評価モジュールは、ICU-10201超音波飛行時間(TOF)センサデバイスと、180° 視野角(FOV)音響筐体アセンブリ、パーティクルフィルタ(PIF)、コンデンサ2個、およびコネクタを内蔵しています。この評価モジュールによって、12ピン、0.5mmピッチフラットフレックスケーブル(FFC) コネクタ経由での電気的接続が保証されます。評価の際は、最善の音響性能を目的として、TDK InvenSense EV_MOD_ICU-10201-00評価モジュールをフラット取付プレート、またはバッフルに取り付けることをお勧めします。特徴
- ICU-10201 FOV音響筐体アセンブリ、PIF、2つのコンデンサ、コネクタが搭載された180° TOFセンサデバイスが組み込まれています。
- 12ピン、0.5mmピッチFFCコネクタ経由の電気接続
- 最大PCB寸法:12.15mm×12.65mm
- 音響ポートホールチューブ径:0.70mm
- 平らな取付プレートまたはバッフルへのモジュール取り付けを推奨
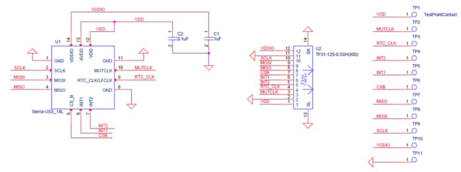
回路図
公開: 2024-02-21
| 更新済み: 2024-03-13
