Texas Instruments テキサス・インスツルメンツAFE4300アナログ フロント エンド
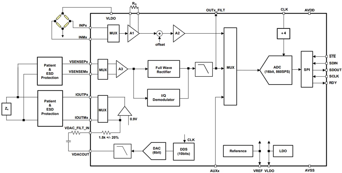
テキサス・インスツルメンツのAFE4300アナログ フロント エンドには、2つの独立したシグナル チェーンが組み込まれています。1つは体重測定用で、もう1つは体組成測定解析用です。16ビットの860SPS A/Dコンバーターは2つのチェーン間で多重化されています。テキサス・インスツルメンツ製アナログ フロント エンドの体重測定チェーンには、外付け抵抗によってゲインが設定される計装アンプが含まれており、その後段にはオフセット補正用の6ビットD/Aコンバーター、およびレシオメトリック測定用に1.7Vに固定された外付けブリッジ/ロード セル用駆動回路が置かれています。AFE4300は、体内に正弦波電流を流すことによって体組成を測定することもできます。正弦波電流は、内部パターン ジェネレーターと1MSPSの6ビットDACによって生成されます。電圧/電流コンバーターが、2つの端子を使ってこの正弦波電流を人体に流します。人体のインピーダンスによってこれら2つの端子間に発生する電圧は差動アンプによって測定、修正され、さらにその振幅が16ビットADCによって抽出、測定されます。特徴
- ADC
-
- 16 bits, 860SPS
- 110µA supply current
- Weight-scale front-end
- Supports up to four load cell inputs
- On-chip load cell 1.7V excitation voltage for ratiometric measurement
- 68nVrms Input-Referred noise (0.1Hz to 2Hz)
- 0.01% of full-scale linearity
- 540µA weight-scale measurement
- Body composition front-end
- Supports up to three tetra-polar complex impedance measurements
- 6-Bit, 1MSPS sine-wave generation digital-to-analog converter (DAC)
- 247.5µArms, ±20% Excitation source
- 0.1Ω Measurement RMS noise in 2Hz BW
- 970µA body composition measurement
Block Diagram
Additional Resources
公開: 2013-08-16
| 更新済み: 2023-10-31
