Texas Instruments DRV8313トリプルハーフHブリッジドライバ
Texas InstrumentsDRV8313トリプル ハーフ H ブリッジドライバーは、個別に制御可能な 3 つのハーフ H ブリッジドライバを提供します。これは、3 相のブラシレス DCモーターを駆動することを目的としていますが、ソレノイドまたはその他の負荷を駆動するためにも使用できます。各出力ドライバチャンネルは、ハーフHブリッジ構成において構成されたNチャンネルのパワーMOSFETビットで構成されています。このデザインにより、それぞれのドライバの接地端子をピンに持って行き、各出力で電流検出を実施できるようになりました。電流制限回路やその他の機能は、コミットされていないコンパレータを使用する可能性があります。DRV8313は、ハーフHブリッジあたり最大2.5Aのピークまたは1.75A RMS出力電流 (24Vおよび25 ° Cでの適切なプリント基板ヒートシンクで)を供給できます。このデバイスは、過電流保護、短絡保護、低電圧ロックアウト、および過熱に対する内部シャットダウン機能を備えています。DRV8313には、28ピンHTSSOP PowerPADパッケージが備わっています。特徴
- 3 つのハーフ H ブリッジ ドライバ IC
- 3相ブラシレスDCモーターを操作
- 個々のハーフブリッジ制御
- ローサイド 電流検出用ピン
- MOSFET ON抵抗が低い
- 2.5A、25°Cで最大値駆動電流 24V
- コミットされていないコンパレータは、電流制限やそれ以外の機能に使用可能
- 内蔵3.3V、10mA LDOレギュレータ
- 動作電源電圧範囲 :8V~60V
- 熱特性が改善された表面実装パッケージ
アプリケーション
- HVACモーター
- コンシューマー製品
- オフィス自動化マシン
- ファクトリーオートメーション
- ロボティクス
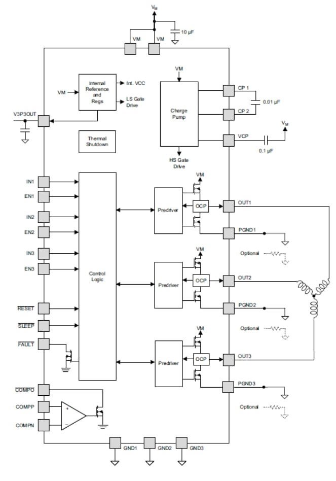
ブロック図
TIリファレンス設計ライブラリ
公開: 2013-01-21
| 更新済み: 2022-03-11
