Texas Instruments テキサス・インスツルメンツLM315x SIMPLE SWITCHER®コントローラー
テキサス・インスツルメンツのSIMPLE SWITCHER®コントローラーは、使いやすいシンプルな降圧型パワー コントローラーで、標準的なアプリケーションに最大12Aの出力電流を供給することができます。テキサス・インスツルメンツLM3151/LM3152/LM3153 SIMPLE SWITCHERコントローラーは6V~42Vの入力電圧範囲で動作し、出力電圧は3.3V固定で、250kHz、500kHz、750kHzのスイッチング周波数を選択できます。LM3150の出力は最大1MHzまで調整可能です。これらのSIMPLE SWITCHERコントローラーは、テキサス・インスツルメンツ独自の低ESR出力コンデンサー用エミュレーテッド リップル モード(ERM)制御機能を備えたコンスタント オンタイム(COT)アーキテクチャを採用しており、全体的なソリューション サイズと出力電圧リップルを小さくすることができます。これらの同期降圧型コントローラーは、電気通信、ネットワーク機器、安全監視などのアプリケーション用に設計されています。特徴
- PowerWise® step-down controller
- 6V to 42V Wide input voltage range
- Fixed output voltage of 3.3V
- Fixed switching frequencies of 250kHz/500kHz/750kHz
- No loop compensation required
- Fully WEBENCH® enabled
- Low external component count
- Constant On-Time control
- Ultra-Fast transient response
- Stable with low ESR capacitors
- Output voltage pre-bias startup
- Valley current limit
- Programmable soft-start
アプリケーション
- Telecom
- Networking Equipment
- Routers
- Security Surveillance
- Power Modules
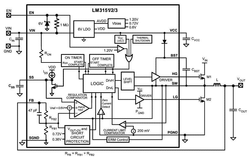
Functional Block Diagram
TI Reference Designs Library
公開: 2012-07-19
| 更新済み: 2023-12-19
