このデバイスには、低ノイズ、プログラマブル・ゲインアンプ(PGA)、2つのプログラマブル励磁電流源、高精度温度センサ、電圧リファレンス、発振器が搭載されています。また、ADS122U04には、柔軟性に富んだ入力マルチプレクサ(MUX)が搭載されており、2つの差動入力または4つのシングルエンド入力が備わっています。ADS122U04には、シングルサイクル・セトリングで2000サンプル/秒(SPS)データレートでの変換が備わっています。
PGAは最大128のゲインを実現しており、 ADS122U04は抵抗温度検出器(RTD)、熱電対、サーミスタ、抵抗ブリッジセンサといったアプリケーションに最適です。2-WireのUART互換インターフェイスで、デジタル絶縁チャンネルの数を最小限に抑えるだけでなく、結果としてボードスペース、電力、コストを節約できます。
特徴
- 最小315µA(typ)の電流消費
- 広い電源範囲: 2.3V~5.5V
- プログラマブルゲイン: 1~128
- プログラマブルデータレート: 最大2kSPS
- 最大20ビットの実効分解能
- シングルサイクル・セトリング・デジタルフィルタを使用した20SPSでの50Hz/60Hz同時除去
- 2つの差動または4つのシングルエンド入力
- デュアル整合プログラマブル電流ソース: 10~1.5mA
- 内部2.048Vリファレンス: 5ppm/°C(typ)ドリフト
- 内部の2%の精度の発振器
- 内部温度センサ: 0.5°C(typ)の精度
- 3個の汎用入力/出力
- 2-WireのUART互換インターフェイス(8-N-1形式)で、ボーレート最大120kBaudおよび自動ボーレート検出を搭載
- パッケージ: 3.0mm × 3.0mm × 0.75-mm WQFN
アプリケーション
- センサトランスデューサとトランスミッタ: 温度、圧力、ひずみ、フロー
- PLCおよびDCSアナログ入力モジュール
- 温度コントローラ
- 気候チャンバー、工業用オーブン
- 患者監視システム: 体温、血圧
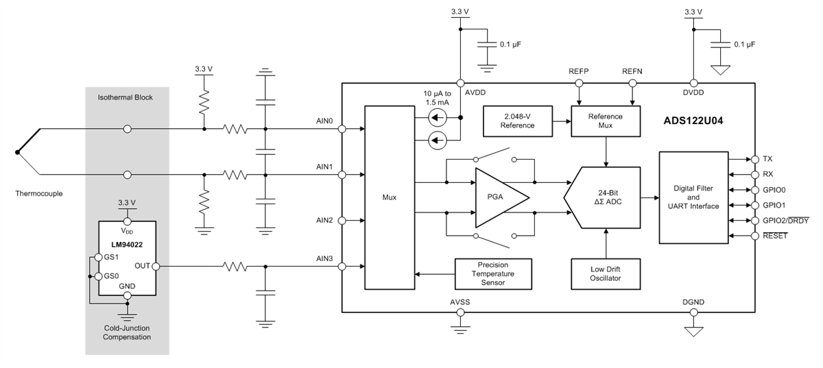
ブロック図
公開: 2017-10-11
| 更新済み: 2022-06-28

