Texas Instruments ADS127L18 24ビットADC
Texas InstrumentsADS127L1824ビット Analog to Digital Converters (ADC) は、シングル・チャンネル ADS127L11をベースとするデルタ・シグマ (ΔΣ ) デバイスです。これらのデバイスは、8チャンネルのサンプリングを実現しており、最大512kSPS (広帯域フィルタモード)および1365kSPS (低レイテンシフィルタモード)のデータレートが備わっています。ADS127L18 ADCは、2.85V~5.5Vのアナログ供給電圧範囲で動作します。これらのデバイスには、AC性能とDC精度の優れた組み合わせが備わっており、電力消費が低く抑えられています。ADS127L18 ADC は、ドロップイン拡張が可能な同一の7mm x7mm VQFN パッケージで提供されます。これらの24ビットデバイスは、-40°C~ 125°Cの温度範囲で動作します。ADS127L18 ADCは、テストと測定、工場オートメーションと制御、 航空宇宙と防衛、医療、グリッドインフラに最適です。特徴
- 8チャンネルを測定
- 最大512kSPSの広帯域フィルタモード
- 最大1365kSPS低レイテンシ・フィルタ・モード
- 電力スケーラブル速度モード:
- 最大速度: 512kSPS
- 165mW
- 高速度:400kSPS
- 128mW
- 中速200kSPS
- 74mW
- 低速度:50kSPS
- 24mW
- 最大速度: 512kSPS
- DC精度(高速モード)が備わったAC性能
- 200kSPS 112dB (typ)でのダイナミックレンジ
- THD -118dB (typ)
- FSRのINL 1ppm (typ)
- オフセットドリフト10nV/°C (typ)
- ゲインドリフト0.5ppm/°C (typ)
- プリチャージバッファ信号入力
- ピン設定またはSPIによってプログラミング可能
- 出力データ用のフレーム同期ポート
- 内部または外部クロック動作
- アナログ供給電圧範囲: 2.85V~5.5V
アプリケーション
- 試験と計測:
- データ収集(DAQ)
- 衝撃と振動の計器
- 音響と動的ひずみゲージ
- ファクトリーオートメーションと制御
- 状態監視
- 航空宇宙および防衛:
- ソナー
- 医療:
- 脳波図(EEG)
- グリッドインフラ
- 電力品質解析器
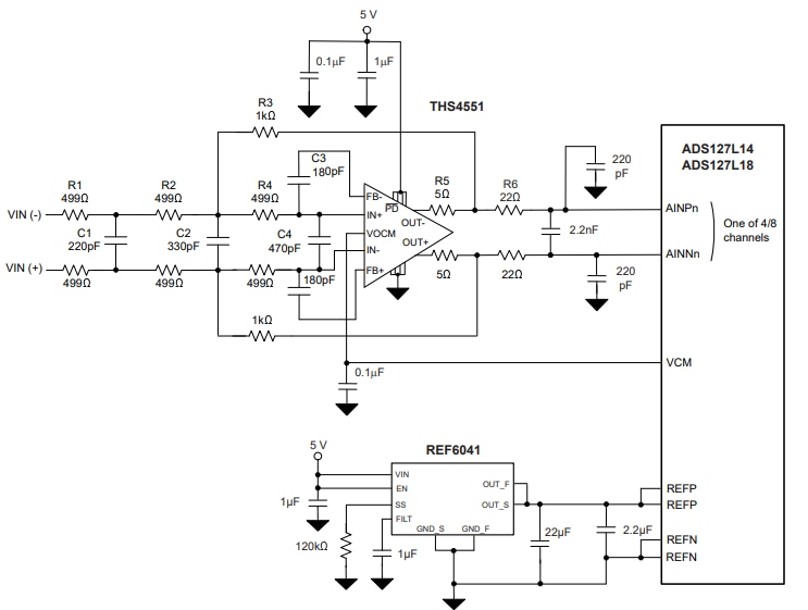
ブロック図
アプリケーション図
公開: 2025-01-15
| 更新済み: 2025-04-10
