Texas Instruments ADS1288低消費電力デルタシグマADC
Texas Instruments ADS1288低消費電力デルタシグマA/Dコンバータ (ADC) は、低消費電力による長いバッテリ動作時間が求められる地震関連機器向けに設計された32ビットADCです。このADCは、プログラマブル・ゲイン・アンプ (PGA) と有限インパルス応答 (FIR) フィルタを備えており、オーバーサンプリング手法で動作します。ADS1288 ADCは、データレート125SPS~2000SPS、SYNC入力、2チャネル・マルチプレクサ、汎用デジタルI/O、オフセットおよびゲインの較正を特長としています。ADS1288 ADCは、デバイスの消費電力を最小限に抑えるために3.3Vの動作をサポートしています。このADCは、小型の5mm x 5mm VQFNパッケージで供給され、-40°C~+85°Cの周囲温度範囲で仕様が規定されています。 ADS1288 ADCは、エネルギー探査、地球科学および地質学、受動的地震波観測、高精度計測機器などに使用されています。
特徴
- ダイナミック・レンジ:
- PGAゲイン:1500SPS (122dB、標準値)
- バッファ動作:500SPS (122dB、標準値)
- 消費電力:
- PGA動作:5mW (標準値)
- バッファ動作:3mW (標準値)
- THD:< –120dB (標準値)
- CMRR:120dB (標準値)
- フレキシブルなデジタル・フィルタ:
- ハイパス・フィルタ
- 線形または最小位相
- Sinc + FIR + IIR (選択可能)
- データ・レート:125SPS~2000SPS
- PGAゲイン:1~64
- 同期入力
- クロック誤差補償
- オフセットおよびゲインの較正
- 2チャネル・マルチプレクサ
- アナログ電源の動作:5V、3.3Vまたは±2.5V
アプリケーション
- エネルギー探査
- 地球科学および地質学
- 受動的地震波観測
- 高精度計測機器
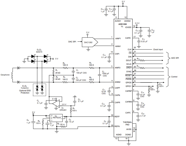
機能ブロック図
Geophone Input Application (受振器入力アプリケーション)
公開: 2024-04-24
| 更新済み: 2024-05-02
