Texas Instruments ADS8686S 16ビット対応アナログ・デジタル・コンバータ(ADC)
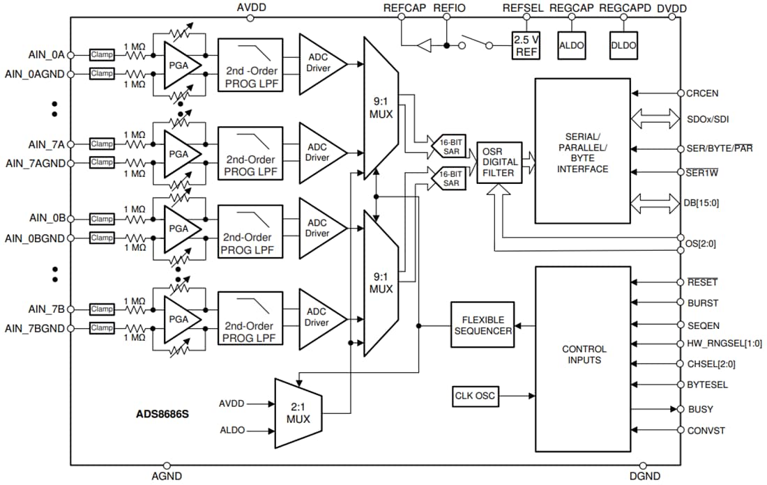
Texas Instruments ADS8686S 16ビット アナログ/デジタルコンバータ(ADC)は、デュアル同時サンプリング、16ビット逐次近似レジスタ(SAR)ADCをベースとした16チャネルのデータ収集(DAQ)システムです。ADS8686Sは、入力クランプ、1MΩ の入力インピーダンス、個別にプログラム可能なゲインアンプ(PGA)、プログラム可能なローパスフィルタ、およびADC入力ドライバを持つ完全なアナログフロントエンドを各チャンネル用に備えています。このデバイスはまた、低ドリフトの高精度リファレンスとADCを駆動するためのバッファも備えています。シリアル、パラレル、バイト通信をサポートする柔軟なデジタルインターフェイスにより、このデバイスは様々なホストコントローラと組み合わせて使用できます。Texas Instruments ADS8686Sは、5V単一電源を使用して、±10V、±5Vまたは±2.5Vのバイポーラ入力(20%のオーバレンジオプションあり)に対応するように設定できます。入力インピーダンスが高く、センサとトランスを直接接続するため、外部ドライバ回路を必要としません。ADS8686Sには、高度に構成可能なチャンネルシーケンサがあり、バックエンド・コントローラまたはプロセッサでのシーケンシングのオーバーヘッドを低減できます。高い性能と精度を備え、ゼロレイテンシ変換を提供するADS8686Sは、多様な産業用アプリケーションのための最適な選択肢となっています。
特徴
- 16チャンネル、16ビットADC(集積アナログ・フロントエンド搭載)
- デュアル同時サンプリング: 8x2チャンネル
- 電源
- 5Vアナログ
- 1.8V~5Vデジタル
- 定1MΩ入力インピーダンスのフロントエンド
- 20%オーバーレンジの独立したプログラマブル入力範囲
- プログラマブル・ローパスフィルタ
- 15kHz、39kHz、376kHz
- 優れたDCおよびAC性能
- オンチップ・リファレンスとリファレンス・バッファ
- 優れた温度過昇性能
- 8kV ESDの過電圧入力クランプ
- オプションの巡回冗長検査(CRC)エラーチェック
- オンチップ自己診断機能
- -40°C~+125°C温度範囲
アプリケーション
- 多機能リレー
- サーボ駆動位置センサ
- アナログ入力モジュール
- データアクイジション(DAQ)
機能ブロック図
公開: 2020-09-16
| 更新済み: 2024-08-20
