Texas Instruments AFE3010EVM GFCI評価モジュール(EVM)
Texas Instruments AFE3010EVMGFCI 評価モジュール(EVM)は、漏電遮断器(GFCI)デバイスAFE3010の評価に使用します。AFE3010は、電気回路の漏電または故障電流を検出するために使用される高精度、低消費電力の漏電遮断器(GFCI)コントローラです。シングルICソリューションで、付随する電気回路を複数の障害条件について継続的に監視し、正常に動作していることを確認します。電流トランス(付属)と組み合わせることで、このボードはTexas Instruments AFE3010の機能と性能を120VACの線間電圧で実証するのに役立ちます。特徴
- ピンはテストポイントで簡単に測定可能
- パッド、ヘッダ、ソケットによって、ユーザー独自のアプリケーションのためのカスタムで便利なデバイス・インターフェイス接続が実現
- ネジヘッダは、カスタム電流トランスおよび/またはソレノイドを対象とした強力で簡単な接続を実現
キット内容
- AFE3010EVM評価モジュール
- シャントコネクタ11本
- デュアルコア電流トランス
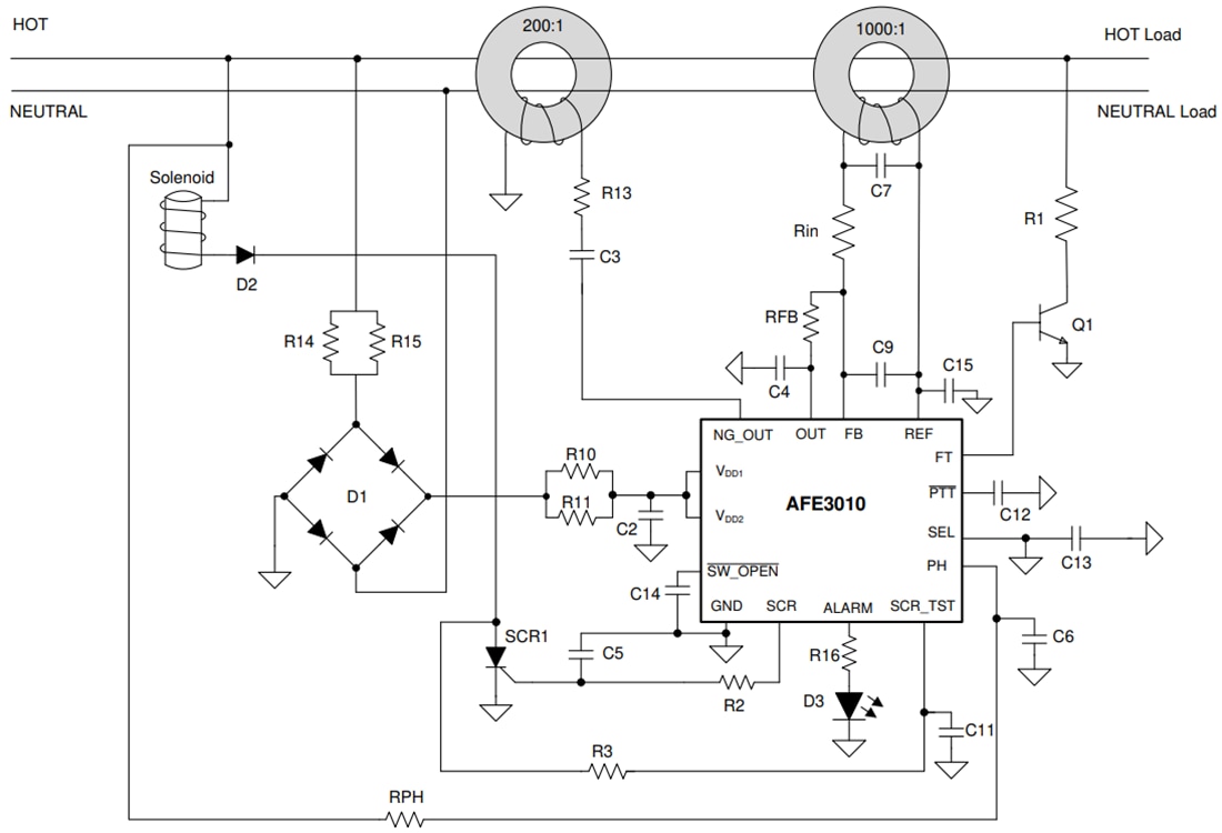
簡略図
公開: 2020-07-31
| 更新済み: 2024-07-23
