Texas Instruments AFE4900超低消費電力アナログフロントエンド
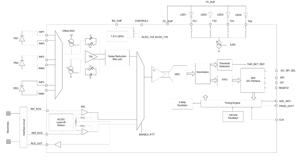
Texas Instruments AFE4900超低消費電力統合アナログ・フロントエンド(AFE)は心電図(ECG)、光電脈波(PPG)信号取得の同期を目的に設計されています。4つのスイッチング発光ダイオード(LED)および最大3つのフォトダイオード(PD)は、同期化されたPPGシグナル・チェーンによってサポートされています。完全に統合されたLEDドライバによって、最大200mAまでの電流でLEDを制御します。フォトダイオードからの電流は、トランスインピーダンスアンプ(TIA)によって電圧に変換され、アナログデジタルコンバータ(ADC)を使用してデジタル化されます。この同じADCは、計装アンプ(INA)およびプログラマブル・ゲインが備わっているECG信号チェーンにインターフェイス接続します。ECG入力ピンは、右脚ドライブ(RLD)アンプを使用して設定できます。AFE4900は、ACおよびDCリードオフ検出方式に対応しています。128サンプル・ファーストイン・ファーストアウト(FIFO)ブロックには、PPGおよびECG位相からのADCコードが格納されており、I2Cまたはシリアル・プログラミング・インターフェイス(SPI)インターフェイスのいずれかを使用して読み出します。特徴
- 最大1kHzのデータレートでの同期PPG、ECG信号取得
- ECGシグナルチェーン:
- 最大4kHzのスタンドアロンECG収集
- 入力バイアス: 1リードECG(RLDバイアス搭載)
- プログラマブルINAゲイン: 2~12
- 入力ノイズ(1Hz~150Hz): 1kHzで2.5µVrms、4kHzで1.25µVrmsのデータレート
- AC、DCリードオフ検出: 12.5nA~100nA
- PPGレシーバ:
- 3つの時間多重化PD入力に対応
- PDからの電流の24ビット表現
- 各LED、周囲に対するTIA入力でのDCオフセット減算DAC(最大±126μA)
- ADC出力でのデジタルアンビエントサブトラクション
- プログラマブル帯域幅があるノイズフィルタリング
- トランスインピーダンス・ゲイン: 10kΩ~2MΩ
- ダイナミック・レンジ最大100dB
- およそ1µA/Hzのサンプリング・レートでのPPG専用モードにおけるレシーバ動作
- パワーダウン・モード: ほぼ0µA
- PPGトランスミッタ:
- 共通アノード構成の4つのLED
- 8ビットLED電流最大200mA
- LED 2個を並列に点灯させるモード
- プログラマブルなLEDオン時間
- SpO2、または多波長HRM用の3つのLEDの同時サポート
- 一般的な心拍数モニタリング・シナリオのための30μAの適切な平均電流:
- 20mA設定、60µsパルス耐久時間、25Hzサンプリング・レート
- 外部または内部クロックを使用したクロッキング
- ECGおよびPPG用の128サンプルの深さのFIFO
- I2C、SPI™インターフェイス: ピンによる選択が可能
- 動作温度範囲: –20°C~+70°C
- 2.6mm × 2.1mm、0.4mmピッチDSBGAパッケージ
- 電源:
- RX: 1.8V~1.9V(LDOバイパス)、2.0V~3.6V(LDO対応)
- Tx: 3V~5.25V
- IO: 1.7V to Rx_SUP
アプリケーション
- 同期PPG、血圧推定用のECG
- ウェアラブル、ヒアラブル用HRM
- 心拍変動(HRV)
- パルスオキシメトリ(SpO2)測定
ブロック図
公開: 2018-07-13
| 更新済み: 2022-11-10
