Texas Instruments ALM2402FQ1EVM評価モジュール

Texas Instruments ALM2402FQ1EVM評価モジュールは、ALM21402F-Q1の特徴にアクセスし、性能を計測するように設計されています。ALM2402F-Q1は、車載グレード、デュアル高電圧、高電流オペレーショナル・アンプ(オペアンプ)で、Texas Instrumentsの保護機能が搭載されています。

特徴

  • ALM2402F-Q1の特徴にアクセスし、ALM2402F-Q1の性能を測定
  • -2.5V/Vのゲインが備わった反転構成において構成されている2台のデフォルトアンプ

概要

Texas Instruments ALM2402FQ1EVM評価モジュール

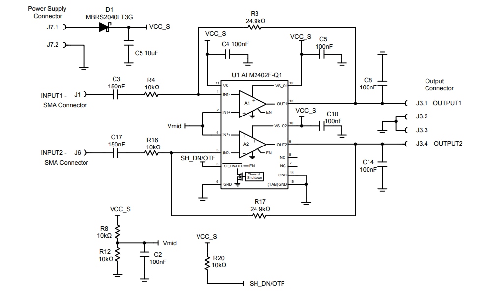
回路図

回路図 - Texas Instruments ALM2402FQ1EVM評価モジュール
公開: 2019-10-16 | 更新済み: 2023-12-15