Texas Instruments ALM2403Q1EVMオペアンプ評価モジュール(EVM)

Texas Instruments ALM2403Q1EVMオペレーショナルアンプ評価モジュール(EVM)は、ALM2403-Q1の機能へのアクセスと性能の測定を実現しています。ALM2403-Q1は、車載グレードの高電圧・大電流デュアルOPアンプで、帯域幅が広く熱的に保護されています。Texas Instruments ALM2403Q1EVMは、デフォルトで両方のアンプを反転構成にしており、ゲインは –2.5V/Vに設定済みです。

ボードレイアウト

Texas Instruments ALM2403Q1EVMオペアンプ評価モジュール(EVM)

簡略図

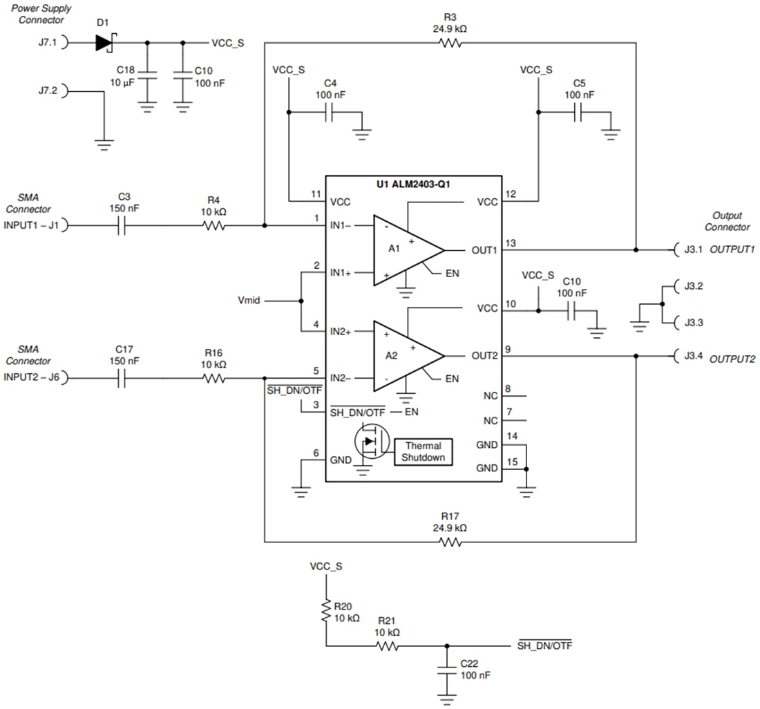
回路図 - Texas Instruments ALM2403Q1EVMオペアンプ評価モジュール(EVM)
公開: 2020-08-13 | 更新済み: 2024-08-08