Texas Instruments AMC-MOD-50A-EVM 評価モジュール
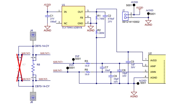
Texas Instruments AMC-MOD-50A-EVM 評価モジュールは、 ±50Aのシャントベースの電流センシング用に開発されています。この絶縁型電流センシング評価モジュールは、AMC1306M05の絶縁バリアを通して絶縁出力を測定しながら、外部シャント抵抗器を介して ±50Aまでのピーク電流を検出することができます。AMC1306M05 強化絶縁変調器は、二重の静電容量性絶縁バリアによって出力が入力回路から分離されたデルタ・シグマ(ΔΣ)変調器です。AMC1306M05はIsabellenh ütte™ のBVN-M-R001 シャント抵抗器と組み合わせて使用します。TI AMC-MOD-50A-EVM 評価モジュールは、大電流での熱放散を促進するビアステッチングを備えており、±1%(代表値)以内の精度で動作します。
特徴
- ±50A 絶縁型電流センシング
- デジタル評価用のC2000制御カードコネクタ
- 2分間で180°Cまでの熱放散設計
- EVMを通電リード線に接続するためのラグ
- 簡単な評価のためのテストポイント
- 柔軟な設計のための追加のシャント抵抗用フットプリント
アプリケーション
- モータドライブ
- 電源供給
- オンボード充電器(OBC)
- トラクションインバータ
- DC/DCコンバータ
- エネルギー貯蔵システム(ESS)
- EV充電
- ソーラーインバータ
キット内容
- AMC-MOD-50A-EVM プリント基板
- 2x CB70-14-CY 端子 90A ラグ
- 2x McMaster-Carr 六角ナット
- 2x McMaster-Carr プラスネジ
レイアウト
アナログ入力
公開: 2025-08-21
| 更新済み: 2025-09-09
