Texas Instruments AMC131M02 24ビット絶縁型デルタシグマ型ADC
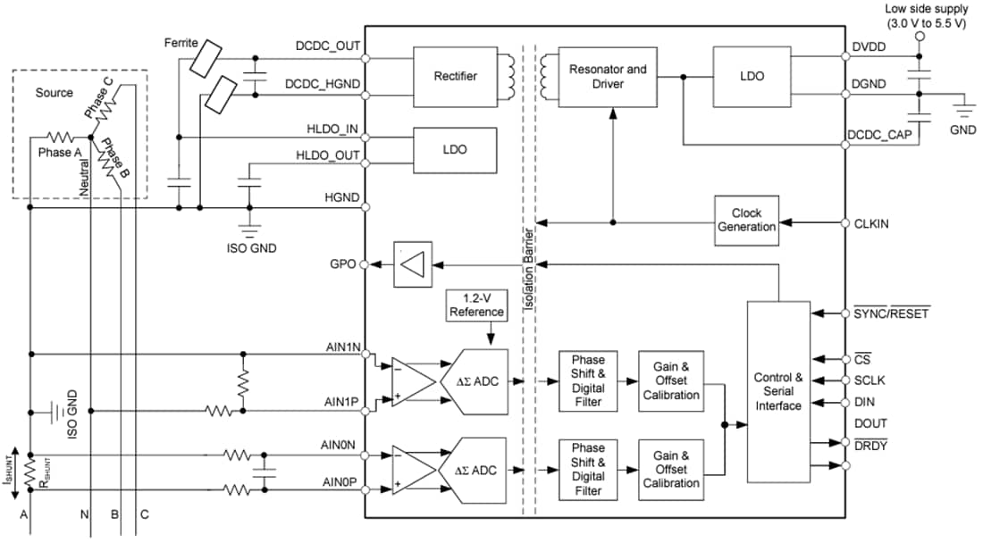
Texas Instruments AMC131M02 24ビット絶縁型デルタシグマ型アナログデジタルコンバータ (ADC) は、高精度2チャンネルのデータおよび電力絶縁型24ビットデルタシグマ型(ΔΣ) ADCです。AMC131M02には、電力計測およびエネルギー計測アプリケーションを対象としたエネルギー計測専用および低消費電力機能の広いダイナミックレンジが備わっています。ADC入力は、デバイスの高入力インピーダンスのおかげで、シャント電流センサまたは抵抗分圧器ネットワークと直接インターフェイス接続できます。Texas Instruments AMC131M02は、完全に統合された絶縁DC/DCコンバータが特徴で、デバイスの低圧側からの単電源動作が可能になります。強化容量絶縁バリアは、UL1577およびVDE 0884-17に準じた認証を取得しています。この絶縁バリアはシステム部分を分離し、低電圧部品を損傷から保護します。異なるコモンモード電圧レベルで動作するため、AMC131M02はシャント電流センサを使用した多相電力量計測アプリケーションに優れた選択です。
特徴
- 2つの絶縁型同時サンプリングΔΣ ADC (差動入力あり)
- 統合DC-DCコンバータが搭載された単電源動作(3.3Vまたは5V)
- CISPR-11およびCISPR-25規格に適合する低EMI
- 最大64kSPSのプログラマブルデータレート
- 最大128のプログラマブルゲイン
- 低ドリフト内部電圧リファレンス
- 巡回冗長検査 (CRC) が搭載された4-wire SPIインターフェイス
- 安全関連認定
- DIN EN IEC 60747-17(VDE 0884-17)に準拠した7070VPEAK 強化絶縁
- UL1577に準拠した1分間あたり絶縁5000VRMS
- 20ピン型ワイドボディSOICパッケージ
アプリケーション
- 電子メーター(商用、住居用)
- サーキットブレーカ
- EV充電ステーション
- バッテリマネジメントシステム
機能ブロック図
公開: 2023-12-15
| 更新済み: 2024-01-04
