Texas Instruments bq21062 1セル・リニア充電器IC
Texas Instruments bq21062 1セルリニア充電器ICは、ウェアラブル機器、ポータブル機器、小型医療機器の最も一般的な機能を統合した高集積バッテリ充電管理 IC です。これらの機能には、充電器、システム電源用の安定化出力電圧レール、負荷スイッチ/LDO、押しボタン・コントローラが含まれます。Texas Instruments のbq21062IC は、リニア・チャージャーとパワーパスを統合しており、システムに安定した電圧を供給しながら、小型バッテリーを迅速かつ正確に充電することができます。調整されたシステム電圧(PMID)出力は、最適なシステム動作のためにダウンストリームICおよびシステム負荷の推奨動作条件に基づいて、I2Cを介して構成することができます。デバイスは最大充電電流500mA、最大充電終了電流0.5mA。バッテリーは、プリチャージ、定電流、定電圧の3段階からなる標準的なリチウムイオン充電プロファイルを使用します。また、高度電力パス管理と制御が統合されており、アダプタ性能が悪い場合でもバッテリを充電しながら、デバイスからシステムに電力供給できます。ホストはI2Cを通して電源経路を制御することもでき、物理的に取り外すことなく入力アダプタやバッテリを取り外すことができます。単一のプッシュボタン入力により、独立したボタン・コントローラICが不要となり、ソリューション全体のフットプリントが削減されます。プッシュボタン入力は、ウェイク機能に使用したり、システムのリセットに使用できます。
動作およびシャットダウン中の低消費電流によって、最大バッテリ寿命が可能です。入力電流制限、充電電流、LDO出力電圧、およびその他のパラメータは、I2Cインターフェイスを通じてプログラム可能で、bq21062を非常に柔軟な充電ソリューションにしています。電圧ベースのJEITA互換(または標準のHOT/COLD)バッテリパックサーミスタ監視入力(TS)は、バッテリ温度を監視し、バッテリが安全な温度範囲外で充電されるのを防ぐために、自動的に充電パラメータを変更するために含まれています。温度しきい値もI2Cを通してプログラム可能で、ホストは熱充電プロファイルをカスタマイズできます。充電器は、5V USB入力に最適化されており、20Vライン過渡現象に耐える絶対最大許容値を備えています。また、このデバイスは、リニアレギュレータも内蔵しており、無線機やプロセッサに静音レールを提供し、I2Cを通して個別に調達、制御可能です。
特徴
- 高速充電電流範囲1.25mA~500mAのリニア・バッテリー充電器
- 精度0.5%のI2Cプログラム可能なバッテリ安定化電圧は10mVステップにおいて3.6V~4.6Vの範囲
- 設定可能な終端電流最小0.5mAまでサポート
- 標準3.4V~5.5Vの入力電圧動作範囲が備わっている20Vトレラント入力
- プログラマブル熱充電プロファイル、完全に構成可能なHOT、COOL、COLD閾値
- システムに電力を供給してバッテリを充電するためのPowerPath管理
- I2Cバッテリー電圧追跡と入力パススルー・オプションに加え、4.4Vから4.9Vの範囲でプログラム可能な調整システム電圧 (PMID)
- 動的電力経路管理によって、脆弱アダプタからの充電を最適化
- 高度なI2Cコントロールにより、ホストは必要に応じてバッテリまたはアダプタを取り外すことができます。
- I2C構成可能な負荷スイッチまたは最大150mA LDO出力
- 0.6V~3.7V、100mVステップでプログラム可能。
- バッテリ寿命延長のための超低Iddq
- 10nA シップモード・バッテリー Iq
- システム電源供給時(PMIDおよびVDD オン):400nA Iq
- プッシュボタン式ウェイクアップ/リセット入力(タイマー調整可能)
- システムのパワーサイクルとHWリセットをサポート
- 20ピン、2mmx1.6mmのCSPパッケージ
- 11mm2 総ソリューションサイズ
アプリケーション
- ヘッドセット、イヤホン、補聴器
- スマートウォッチとスマートトラッカ
- ウェアラブルフィットネスとアクティビティモニタ
- 血糖値モニタ
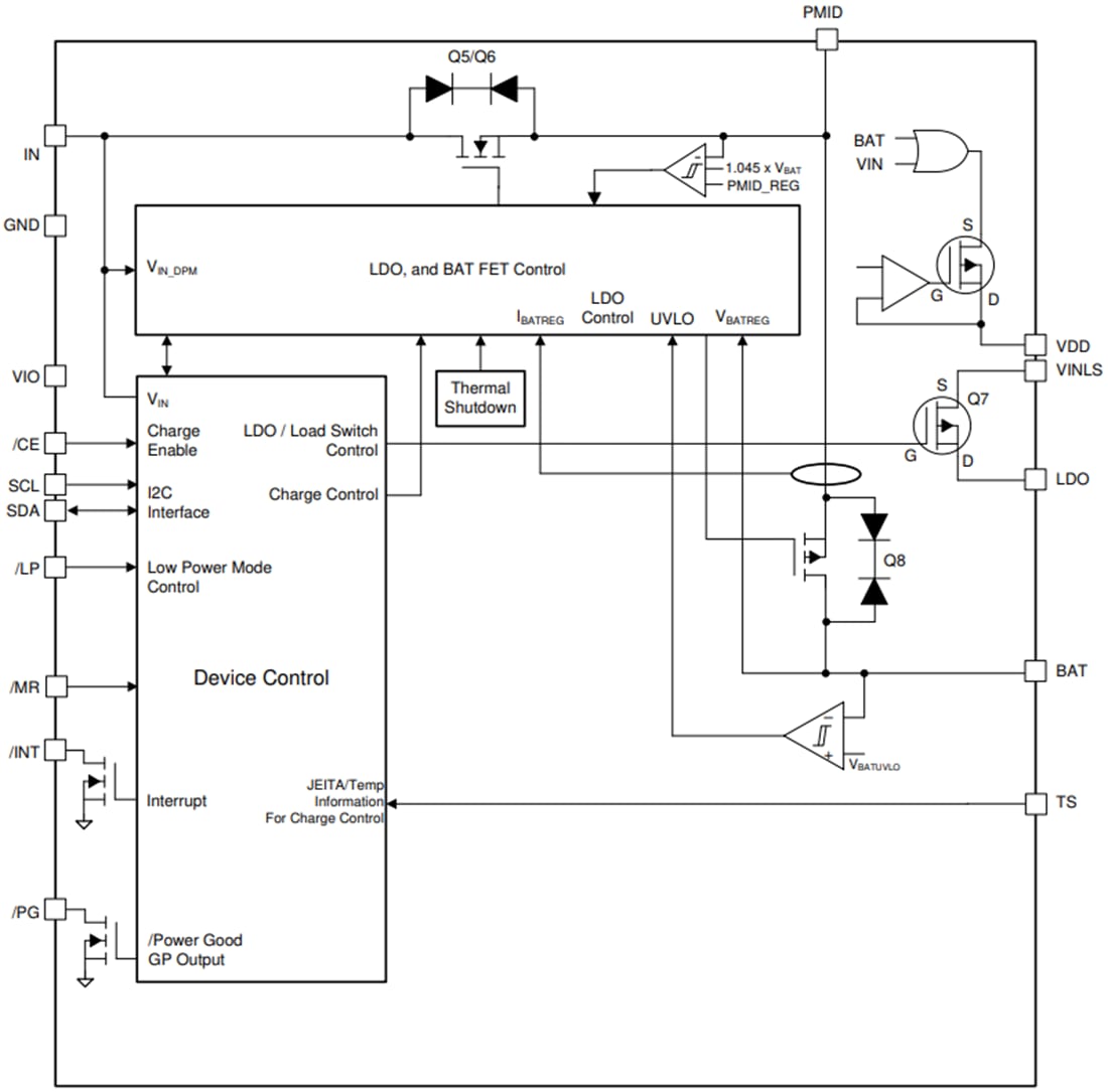
機能ブロック図
