このバッテリは、三相(プリ充電、定電流、定電圧)が備わった標準のリチウムイオンまたはLiFePO4充電特性を使用して充電されます。熱安定化によって、デバイスの温度を管理しながら、最大充電電流が実現しています。充電器は、3Vの最小入力電圧動作でのバッテリ対バッテリ充電用にも最適化されており、25Vの絶対最大ライン過渡に耐えることができます。Texas Instruments bq21080は、単一のプッシュボタン入力とリセット回路を集積しており、全体的なソリューションのフットプリントを削減できます。
特徴
- 800mA電力経路リニアバッテリ充電器
- バッテリ対バッテリの充電とUSBアダプタを対象に最適化された3.0V~5.9Vの入力電圧動作範囲
- 25Vの許容入力電圧
- 10mVステップにおいて3.6V~4.65Vの間でバッテリ安定化電圧を0.5%精度で設定可能
- 高速チャージ電流を5mA~800mAの間で調整可能
- 55mΩのバッテリFET ON抵抗
- 高システム負荷をサポートする最大2.5Aまでの放電電流
- 最小0.5mAまで終止電流を設定可能
- JEITAサポートなどNTCチャージプロファイル閾値を設定可能
- システムを回復するための電源サイクルと高度リセット機構
- システムに電力を供給してバッテリを充電するためのパワーパス管理
- バッテリ電圧追跡と入力パススルーオプションに加えて、安定化が加貼られたシステム電圧(SYS)4.4V~4.9V
- 入力電流制限を設定可能
- システムにアダプタまたはバッテリ電源の使用を選択可能
- 動的電力経路管理によって、脆弱アダプタからの充電を最適化
- 超小自己消費電流モード
- 30nAシャットダウンモード
- ボタンプレスウェイク付き3.2µA(出荷モード)
- 4µA(バッテリ専用モード)
- 45µA入力アダプタ Iq (スリープモード)
- プッシュボタン・ウェイクアップ1個、リセット入力
- 統合障害保護
- 入力過電圧保護 (VIN_OVP)
- バッテリ低電圧保護 (VBUVLO)
- バッテリショート保護(BATSC)
- バッテリ過電流保護(BATOCP)
- 入力電流制限保護(ILIM)
- 熱安定化(TREG)、熱シャットダウン(TSHUT)
- バッテリ熱故障保護(TS)
- ウォッチドッグと安全タイマー故障
- システムショート保護
- システム過電圧保護
アプリケーション
- TWSヘッドセットとチャージケース
- スマートグラス、AR、VR
- スマートウォッチとその他のウェアラブルデバイス
- 小売オートメーションと決済
- ビル用オートメーション
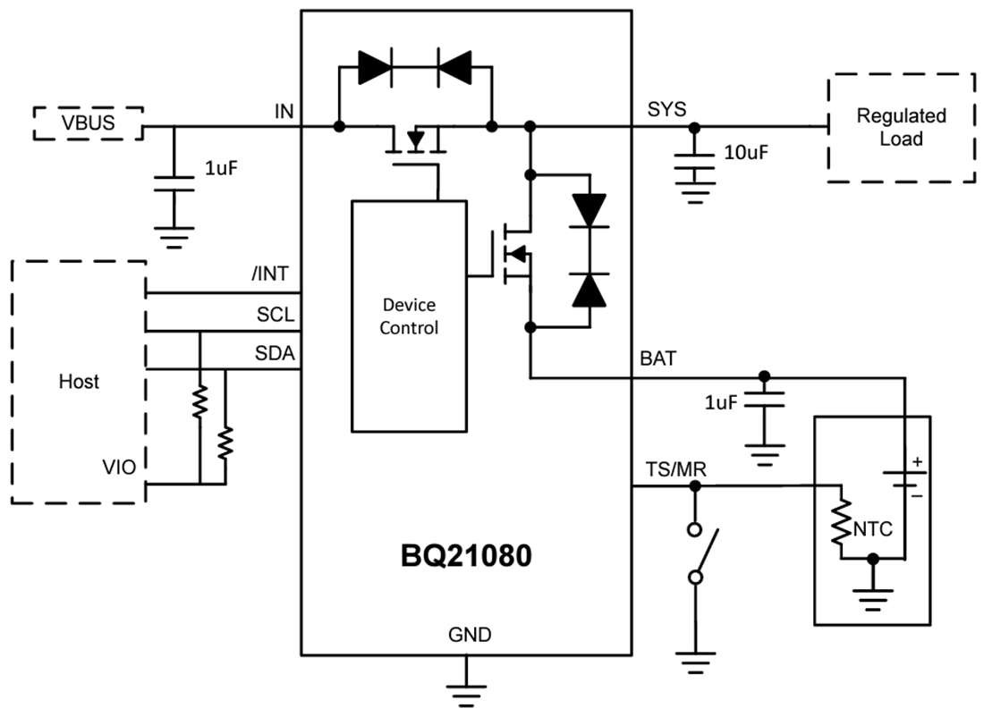
簡略図
公開: 2023-02-17
| 更新済み: 2023-03-03

