Texas Instruments BQ2407x/BQ2407z-Q1 1.5Aリチウムイオンバッテリ充電器 - Texas Instruments | Mouser
Texas Instrument sbq2407x/bq2407x-Q1 1.5A USB対応リチウムイオンバッテリ充電器と電源経路管理ICは、ウェアラブルやスマートフォンなどのスペース制限のあるポータブルアプリケーションに最適です。bq2407x/bq2407x-Q1は、USBポートまたはACアダプタからの最大1.5Aまでの充電電流に対応しています。また、非安定化アダプタは、入力過電圧保護機能付きの入力電圧範囲に対応しています。このデバイスは、USB入力電流制限精度とスタートアップシーケンスのおかげで、USB-IF突入電流仕様を満たしています。入力ダイナミックパワーマネージメント(VIN-DPM)の結果、誤って構成されるUSBソースによるシステムクラッシュが防止されており、これによりアダプタから利用できる電力が最大になります。ダイナミック電源経路管理(DPPM)機能は、充電電流が減少すると充電電流を別々に監視しながら、常にシステム負荷に供給します。DPPM機能は適切な充電終了を実現させ、不十分なバッテリパックあるいはバッテリパックなしでシステムが動作でき、バッテリの充放電サイクル数を削減しています。バッテリの充電、コンディショニング、定電流、定電圧の3相を利用できます。これらの充電位相によって、内部温度閾値が超過し内部制御ループがIC接合部温度をモニタリングしている場合に、充電電流が低減されます。bq2407x/bq2407x-Q1には、統合充電器電力段と充電電流センス機能があり、高精度電流および電圧安定化ループ、充電状態表示、充電終了機能を備えています。このデバイスは外部レジスタを使用しており、入力電流制限と充電電流をプログラミングできます。bq2407x-Q1デバイスは、車載用アプリケーションを対象としたAEC-Q100認定を受けています。特徴
- 完全準拠のUSBチャージャ
- 100mAまたは500mAの最大入力電流を選択可能
- 100mAの最大電流制限により、USB-IF標準に準拠
- 入力に基づく動的電源管理(VIN- DPM)によって低品質なUSBソースから保護
- 過電圧保護を備えた28Vの入力定格
- ダイナミック・パワーパス・マネージメント(DPPM)機能内臓で、システムに同時かつ独立的に電源供給し、バッテリを充電
- 電流監視出力(ISET)により最大1.5Aの充電電流をサポート
- 電源アダプタに対して最大1.5Aの入力電流制限をプログラミング可能
- システム出力トラックバッテリ電圧
- SYSOFF入力付きバッテリ切断機能
- プログラミング可能なプリチャージおよび急速充電用安全タイマ
- 逆電流、短絡、および過熱保護
- NTCサーミスタ入力
- 独自のスタートアップ・シーケンスにより突入電流を制限
- バッテリ充電電圧、VBAT:
- bq24076 - 4.4V(typ)
- bq24078 - 4.35V(typ)
- ステータス表示 – 充電中/完了、パワーグッド
アプリケーション
- スマートフォン
- ポータブルメディアプレーヤー
- ポータブルナビゲーション機器
- 低電力携帯デバイス
- ポータブルゲーム機
- ヘッドセット
- ウェアラブル
- ホームオートメーション
- ポータブル医療機器
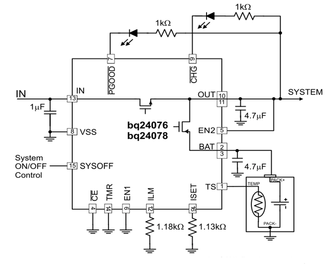
bq2407xの図
公開: 2017-12-07
| 更新済み: 2022-07-15
