動作およびシャットダウン中の低消費電流によって、最大バッテリ寿命が可能です。BQ25125は、5mA~300mAの充電電流が特徴で、入力電流制限、充電電流、降圧型コンバータ出力電圧、LDO出力電圧、その他のパラメータは、I2Cインターフェイスを介してプログラミングできます。
負荷スイッチは、使用頻度が少ないデバイスを切断することでシステム最適化を実現するように構成できます。ウェイクとリセットの最適化は、タイマの複数のさまざまな構成オプションがある手動リセットを使用して達成されます。電圧ベースのモニタによって、プログラミングされたV(BATREG)を60%~100%まで2%刻みでホストにバッテリレベル情報を提供します。
特徴
- 充電の間のシステム動作時間を増大
- 構成可能な300mA降圧型レギュレータ(デフォルト1.8V)
- 降圧型コンバータイネーブル(負荷なし)を備えた700nA(typ)Iq
- 構成可能負荷スイッチまたは100mA LDO出力 (デフォルト設定1.8V)
- 高速充電用の最大300mAの充電電流
- 0.5%精度のバッテリ電圧調整(10mVステップにおいて3.6V~4.65Vで構成可能)
- 最小500uAの構成可能な終端電流
- 簡易電圧ベースのバッテリモニタ
- デフォルトで有効になっているウォッチドッグタイマ
- VDPPMループの無効化
- 低電圧充電に対応するためにデフォルトによって無効になっているVINDPM
- 小型フットプリントの高度統合ソリューション
- 2.5mm×2.5mm WCSPパッケージおよび最小ソリューション向け6個の外部コンポーネント
- 調整式タイマが搭載されたプッシュボタンによるウェイクアップおよびリセット
- システムに電力を供給してバッテリを充電するためのパワーパス管理
- パワーパス管理が、最長貯蔵寿命を目的とした<50nAのシップモードバッテリ自己消費電流を実現
- バッテリ充電器は3.4V~5.5VIN(5.5V OVP / 20V耐性)で動作
- 入力電流制限、充電電流、終端電流、状態出力用の専用ピン
- I2C通信制御
- 充電電圧と電流
- 端子閾値
- 入力電流制限
- VINDPM閾値
- タイマオプション
- 負荷スイッチ制御
- 故障および状態の割り込み用制御
- システム出力電圧調整
- LDO出力電圧調整
アプリケーション
- スマートウォッチとその他のウェアラブルデバイス
- フィットネスアクセサリ
- ヘルスモニタリング用医療アクセサリ
- 再充電可能な玩具
- 真のワイヤレスヘッドセット(TWS)
- ワイヤレス充電された製品
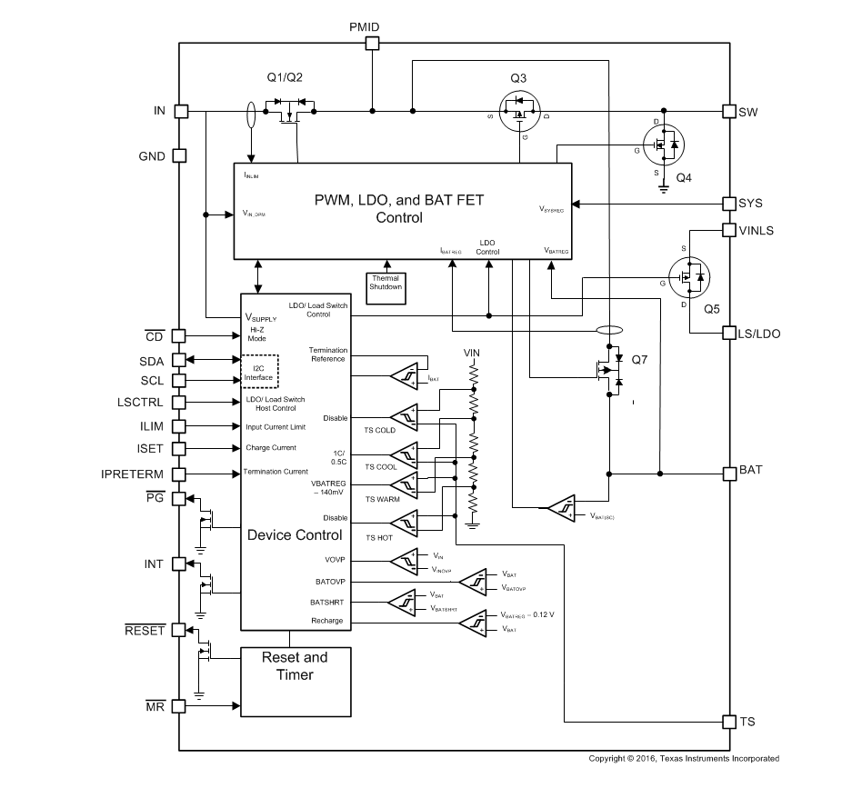
ブロック図
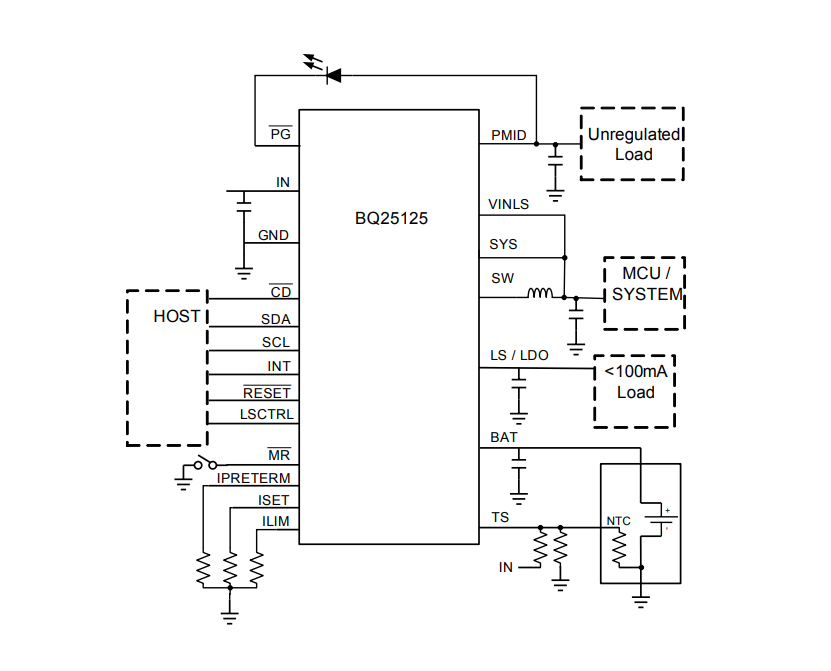
簡略図
公開: 2019-07-24
| 更新済み: 2023-10-06

