Texas Instruments bq25170は、リチウムイオン電池の充電、完全に放電したバッテリを回復するための事前充電、充電の大部分を担う高速充電の定電流、フル稼働するための電圧安定化を目的とした三相になっています。すべての充電フェーズで、内蔵の制御ループがICのジャンクション温度を監視して、内部温度スレッショルド、TREGを超過する場合、充電電流が抑制されます。
チャージャーパワーステージおよび充電電流検出機能が完全に統合されています。充電機能には、高精度の電流および電圧安定化ループ、充電状態表示、自動充電終了があります。充電電圧と高速充電電流は、外付け抵抗器を使用してプログラミングできます。プリチャージ(事前充電)電流と終了電流の閾値は、高速充電電流の設定を追跡します。
特徴
- 最高30V許容までの入力電圧
- 低電力消費のための自動スリープモード
- バッテリ漏れ電流:350nA
- 充電が無効の場合に85µA入力漏れ電流
- 1セル・リチウムイオン、リチウムポリマー、LiFePO4をサポート
- 外付け抵抗器によってプログラミングできる動作
- 電池の安定化電圧をセットするためのVSET:
- リチウムイオン: 4.05V、4.1V、4.2V、4.35V、4.4V
- LiFePO4: 3.5V、3.6V、3.7V
- 10mA~800mAの充電電流を設定するISET
- 電池の安定化電圧をセットするためのVSET:
- 高精度
- ±0.5%充電電圧精度
- ±10%充電電流精度
- 充電機能
- ISETの20%事前充電電流
- ISETの終了電流10%
- バッテリ温度を監視するNTCサーミスタ入力
- 充電機能制御用のTSピン
- オープン-ドレイン出力(状態表示と障害表示用)
- 電源正常インジケータのオープンドレイン出力
- 統合障害保護
- 6.6V IN過電圧保護
- OUT過電圧保護に基づいたVSET
- 1000mA過電流保護
- 125°C熱安定化機能、150°C熱シャットダウン保護機能
- OUT短絡保護
- VSET、ISETピンのショート/オープン保護
アプリケーション
- 真のワイヤレスヘッドセット
- ウェアラブルアクセサリ、スマートバンド
- 美容とグルーミング
- 電動歯ブラシ
- 船舶管理と資産トラッキング
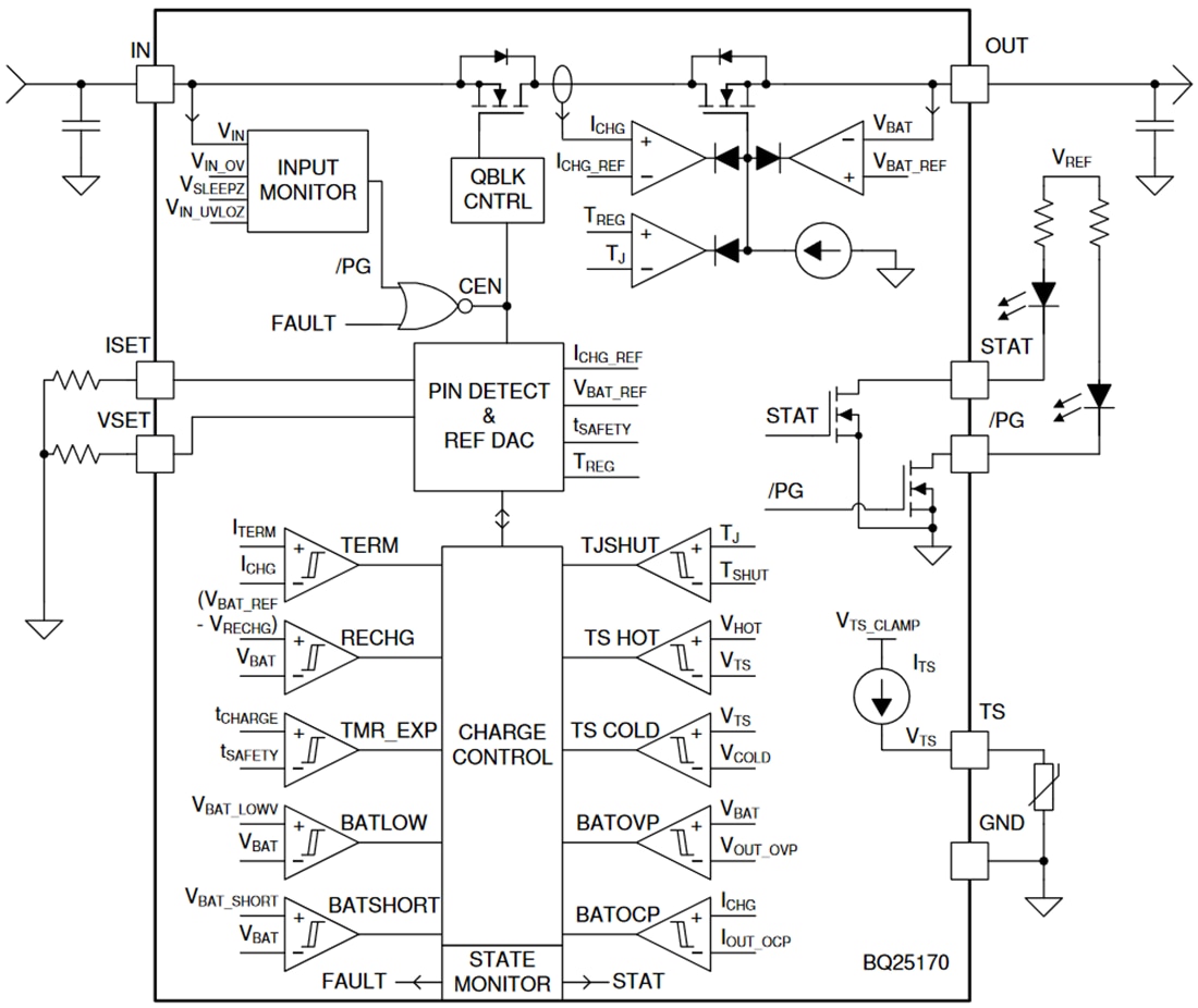
機能ブロック図
公開: 2021-05-05
| 更新済み: 2022-03-11

