Texas Instruments bq25171-Q1リニアバッテリ充電器
Texas Instruments bq25171-Q1リニアバッテリ充電器は、車載用に定格された800mAリニア充電器で、最大6セルのNiMHバッテリアプリケーションに加えて、1セルおよび2セルのリチウムイオン、リチウムポリマー、LiFePO4を対象としています。デバイスには、バッテリを充電する単電力出力があります。システムの平均負荷が安全タイマーの持続時間内にバッテリ充電を一切妨げない限り、システム負荷をバッテリと並列に接続できます。システム負荷をバッテリと並列に接続すると、シリーズウェブサイトsてムとバッテリの間で充電電流を共有できます。Texas Instruments bq25171-Q1は、リチウムイオン電池の充電、完全に放電したバッテリを回復するための事前充電、充電の大部分を担う高速充電の定電流、フル稼働するための電圧安定化を目的とした三相になっています。デバイスは定電流モードに限ってNiMHを充電し、プログラマブルタイマーが切れるかバッテリ電圧がVOUT_OVP閾値を上回ると充電サイクルを終了します。すべての充電フェーズで、内蔵の制御ループがICのジャンクション温度を監視して、内部温度の閾値、TREGが超過する場合に充電電流を減少させます。
特徴
- 車載アプリケーション向けAEC-Q100認定
- –40°C ≤ TA ≤ 125°C温度グレード1
- HBM ESD分類レベル2
- CDM ESD分類レベルC4B
- 3V~18V動作で直接メインバッテリから予備バッテリ充電をサポートするための40V負荷ダンプ許容
- 低電力消費のための自動スリープモード
- 350nAバッテリ漏れ電流
- 充電無効時2µA入力漏れ電流
- マルチケミストリバッテリをサポート
- 1~2セル・リチウムイオン、リチウムポリマー、LiFePO4
- 1~6セルNiMH(間欠充電サポートあり)
- 外付け抵抗器によってプログラミングできる動作
- 3.5V~8.4Vのバッテリ安定化電圧(リチウムイオン、または1~6セルのNiMH)をセットするVSET
- 10mA~800mAの充電電流をセットするISET
- Li+またはNiMHのバッテリケミストリ、および充電タイマーの持続時間をセットするCHM_TMR
- 高精度
- ±0.5%充電電圧精度
- ±10%充電電流精度
- 充電機能
- ISETの20%事前充電電流
- ISETの終了電流10%
- バッテリ温度を監視するNTCサーミスタ入力
- 充電機能制御のCEピン
- 2つのオープン-ドレイン出力(状態表示と障害表示用)
- 統合障害保護
- 18V IN過電圧保護
- VSETベースのOUT過電圧保護
- 1000mA過電流保護
- 125°C熱安定化機能、150°C熱シャットダウン保護機能
- OUT短絡保護
- VSET、ISET、CHM_TMRピンのショート/オープン保護
アプリケーション
- テレマティクス制御装置(TCU)
- 緊急コール(eコール)
- 船舶管理と資産トラッキング
- リモート・キーレスエントリ(RKE)キーフォブ
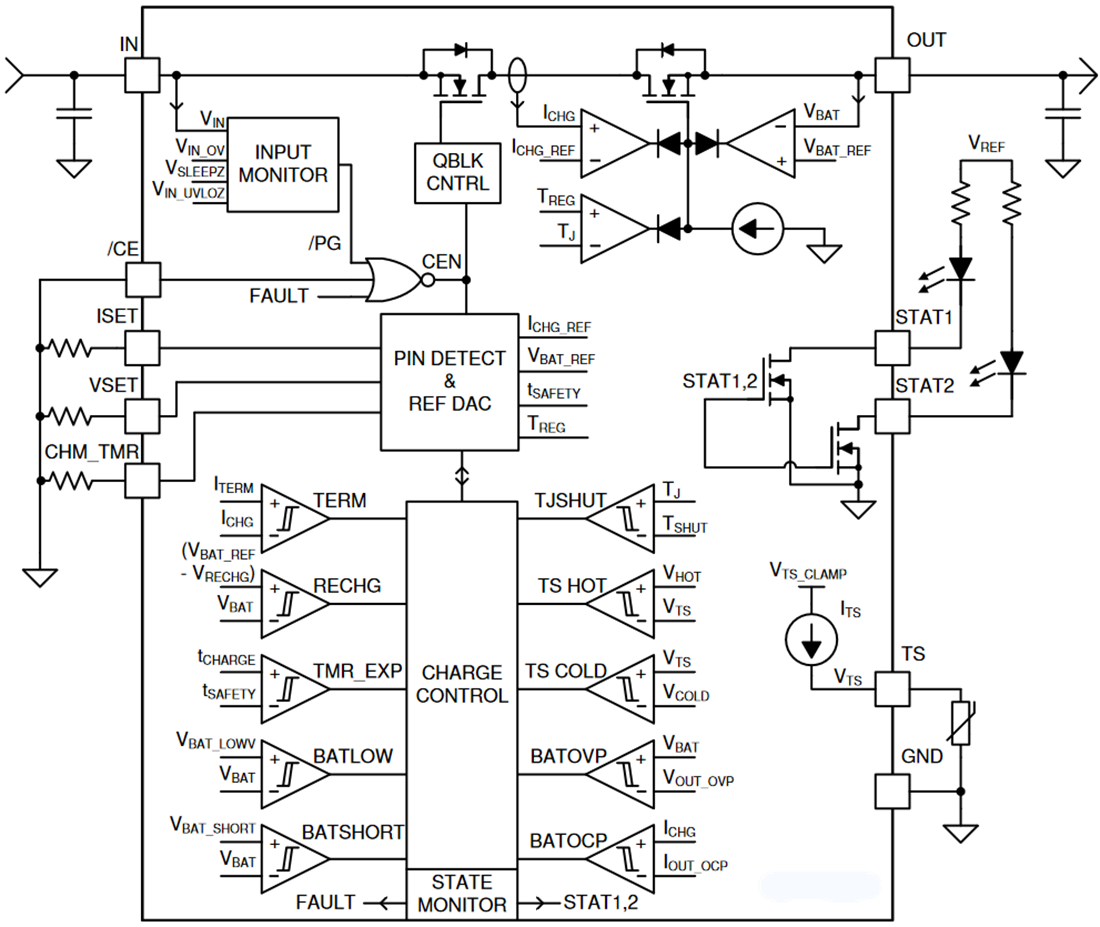
機能ブロック図
公開: 2021-04-21
| 更新済み: 2022-03-11
