Texas Instruments bq25172 NiMHスタンドアロン・リニア充電器
Texas Instruments bq25172 NiMHスタンドアロン型リニア充電器は、統合800mAリニア充電器で、1セル~6セルのNiMHバッテリを対象としています。これらのデバイスは、工業および医療アプリケーションを対象としています。バッテリを充電するシングル電力出力が備わっています。システム負荷は、バッテリと並列に配置することができます。平均システム負荷により、安全タイマーの持続時間内にバッテリが完全に充電されない場合にのみ、このオプションを実行できます。システム負荷がバッテリと並列に配置されると、充電電流がシステムとバッテリの間で共有されます。Texas Instruments bq25172チャージャー電力段および充電電流センシング機能が完全集積されています。充電器には、高精度電流、充電状態表示、タイマベースの充電終了があります。このシリーズのセル数、充電電流、充電時間は、外付け抵抗器を使用してプログラミングできます。断続充電によって、電圧が充電閾値を下回ると、低減されたタイマの持続期間、自動的に充電できるようになります。
特徴
- 最高30V許容までの入力電圧
- 低電力消費のための自動スリープモード
- バッテリ漏れ電流:350nA
- 充電が無効の場合に85µA入力漏れ電流
- 1~6セルNiMH(間欠充電)に対応
- 外付け抵抗器によってプログラミングできる動作
- 1s~6sのNiMHシリーズ・セル数を設定するVSET
- 10mA~800mAの充電電流を設定するISET
- 充電安全タイマ時間を4時間~22時間の間で設定するTMR
- 高精度
- ±0.5%充電電圧精度
- ±10%充電電流精度
- 充電機能
- バッテリ温度を監視するNTCサーミスタ入力
- コールドおよびホット温度充電が無効
- 低温でのVOUT_OVPの削減
- 充電機能制御用のTSピン
- オープン-ドレイン出力(状態表示と障害表示用)
- 統合障害保護
- 18V IN過電圧保護
- OUT過電圧保護に基づいたVSET
- 1000mA過電流保護
- 125°Cの熱安定化
- 150°Cサーマルシャットダウン保護
- OUT短絡保護
- VSET、ISET、TMRピンのショート/オープン保護
アプリケーション
- 船舶管理と資産トラッキング
- ガス検出器
- 電子POS (ePOS)
- 美容とグルーミング
- 電動歯ブラシ
- パルス酸素濃度計
- 血糖値モニタ
- 赤外線温度計
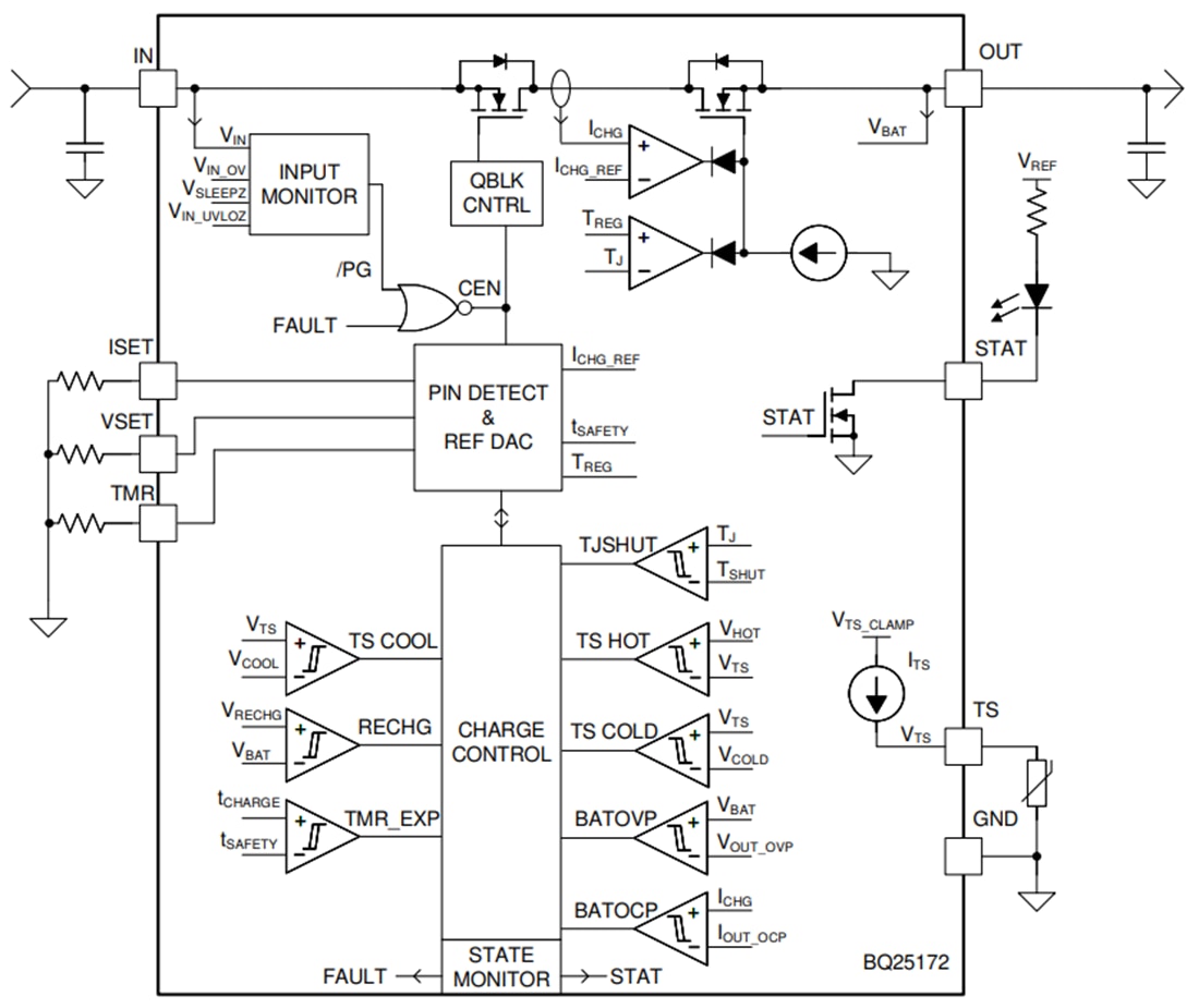
機能ブロック図
公開: 2022-06-21
| 更新済み: 2022-09-30
