Texas Instruments bq25173/bq25173-Q1 800mAリニア充電器
Texas Instruments bq25173/bq25173-Q1 800mAリニア充電器は、スペースが限られたアプリケーションを対象とした1~4セルのスーパーキャパシタ用統合リニア充電器 デバイスには、超コンデンサを充電する単電力出力があります。システム負荷がバッテリと並列に配置されると、充電電流がシステムと超コンデンサの間で共有されます。内部制御ループは充電中にIC接合部温度を監視し、内部温度しきい値TREG を超えた場合に充電電流を削減します。この機能によって、完全に放電された超コンデンサの高速充電が可能になります。Texas Instruments bq25173/bq25173-Q1充電器の電力段と充電電流検出機能は完全に統合されています。充電機能には、高精度の電流および電圧調整ループ、充電ステータス表示、および充電機能制御が備わっています。充電電圧と急速充電電流は、外部抵抗を介してプログラム可能です。bq25173-Q1は、自動車アプリケーションを対象としたAEC-Q100認定を受けています。
特徴
- 入力電圧は40Vまで許容可能
- 低電力消費のための自動スリープモード
- リーク電流:350nA
- 充電が無効な場合の入力リーク電流2µA
- 1~4セルのスーパーキャパシタをサポート
- 0Vからのスーパーキャパシタの充電をサポート
- 外部抵抗器によるプログラム可能な動作
- スーパーコンデンサ安定化電圧を調整するFBピン
- ISETは充電電流を10mA~800mAに設定
- 高精度
- 充電電圧精度:±1%
- 充電電流精度:±10%
- 充電機能
- 充電機能制御のCEピン
- ステータスおよび障害表示用オープンドレイン出力
- パワーグッド表示用Open-drain出力
- 統合障害保護
- 18V IN過電圧保護
- 過電流保護:1000mA
- 温度調節125°C;サーマルシャットダウン保護150℃
- OUT短絡保護
- ISETオープン/ショートピンの障害保護
アプリケーション
- スマートメーター
- バーコードスキャナ
- ポータブル医療機器
- ダッシュボードカメラ
データシート
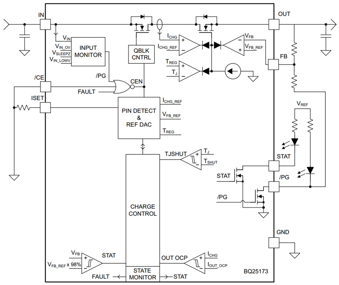
機能ブロック図
公開: 2022-01-19
| 更新済み: 2023-10-18
