Texas Instruments BQ25176J リニアバッテリチャージャIC
Texas Instruments BQ25176Jリニア・バッテリ・チャージャICは、1セルのリチウムイオン、リチウムポリマ、LiFePO4 バッテリ用の統合型800mAリニア・チャージャです。このリニアチャージャICは、バッテリ充電用電源出力を1つ備えています。システム負荷がバッテリと並列状態に配置されている場合、充電電流はシステムとバッテリ間で共有されます。BQ25176J リニアチャージャは許容入力電圧30Vで動作し、充電電圧±0.5%および充電電流±10%といった高精度さを提供します。このリニアチャージャはRoHSおよびREACHに準拠しています。代表的なアプリケーションには、完全ワイヤレスヘッドセット、ウェアラブルアクセサリ(スマートバンド)、美容、身だしなみ、電動歯ブラシ、フリート管理、資産追跡などがあります。BQ25176J リニアチャージャは、リチウムイオン/リチウムポリマ電池を充電するための4つのフェーズを提供します。トリクル充電は、バッテリ電圧をVBAT_SHORT まで引き上げます。プリチャージは、完全に放電されたバッテリを回復させます。急速充電の定電流が充電の大部分を供給し、電圧規制が総容量に達します。
BQ25176J バッテリチャージャには、完全に統合された充電電流センス機能と電力段機能が含まれます。充電機能は、高精度の電流および電圧調整ループ、自動充電終了、および充電ステータス表示を備えています。高速充電電流と充電電圧は、外部抵抗器を介してプログラム可能です。プリチャージおよびターミネーション電流しきい値は、高速充電電流設定を追跡します。
特徴
- 1セルのリチウムイオン、リチウムポリマ、LiFePO4 をサポート
- 入力電圧ダイナミック電源管理(VINDPM)
- 許容入力電圧:最大30V
- 低電力消費のための自動スリープモード
- バッテリリーク電流:350nA
- 充電無効時の入力リーク電流:80µA
- 外部抵抗器でプログラム可能な動作:
- バッテリ安定化電圧設定用VSET:
- リチウムイオン: 4.05V、4.15V、4.2V、4.35V、4.4V
- LiFePO4 :3.5V、3.6V、3.7V
- 10mA~800mAの充電電流を設定するISET
- バッテリ安定化電圧設定用VSET:
- 高精度:
- ±0.5%充電電圧精度
- 充電電流精度:±10%
- 充電
- ISETプリチャージ電流の20%
- ISET終端電流の10%
- バッテリ温度を監視するNTCサーミスタ入力
- JEITA範囲にわたる充電動作制御用TSピン
- ステータスおよび障害表示用のオープンドレイン出力
- 統合障害保護
- 26V IN過電圧保護
- OUT過電圧保護に基づいたVSET
- 1000mA過電流保護
- 125°C熱安定化機能、150°C熱シャットダウン保護機能
- OUT短絡保護
- VSET、ISETピンのショート/オープン保護
- -40°C~+125°C動作温度範囲
- JEITA準拠
- RoHSおよびREACHに準拠
- NIPDAU リード仕上げ/ボール材質
- レベル1-260C-UNLIM MSL定格/ピークリフロー
アプリケーション
- 真のワイヤレスヘッドセット
- ウェアラブルアクセサリ、スマートバンド
- 美容とグルーミング
- 電動歯ブラシ
- フリート管理
- 資産追跡
アプリケーション図
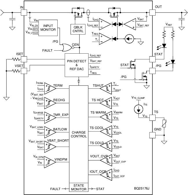
機能ブロック図
公開: 2024-01-03
| 更新済み: 2024-01-12
