Texas Instruments BQ25186 リニア・バッテリ・チャージャIC
Texas Instruments BQ25186 リニア・バッテリ・チャージャICは、小さなソリューション・サイズと、バッテリ寿命を延長するための低い静止電流に重点を置いています。このデバイスは、サーマル・パッド付きのリードレス小型パッケージで供給されます。このデバイスは、最大1Aの充電および最大3Aのシステム負荷をサポートできます。バッテリは、標準のリチウムイオンまたはLiFePO4 充電プロファイルを使用して、プリチャージ、定電流、定電圧の3つのフェーズで充電されます。サーマルレギュレーションにより、デバイス温度を管理しながら最大充電電流を供給できます。また、このチャージャは、3Vの最小入力電圧で動作するバッテリ間充電向けに最適化されており、25Vの絶対最大ライン過渡電圧に耐えられます。Texas Instruments BQ25186は、太陽電池やワイヤレス電源などの高インピーダンス電源向けに、広い動作VIN 範囲に対応しています。このデバイスには、1つの押しボタン入力が内蔵されており、ソリューション全体の占有面積を削減できます。特徴
- 1Aリニアバッテリチャージャ
- バッテリ間充電、USBアダプタ、高インピーダンス電源用の入力電圧動作範囲: 3.0V~18V
- バッテリレギュレーション電圧を3.5V~4.65Vの間で10mV刻み、精度0.5%で設定可能
- チウムイオン電池、リチウムポリマー電池、LiFePO4 電池の化学電池と互換
- 5mA~1Aの設定可能な高速充電電流
- 115mΩバッテリFETオン抵抗
- 55mΩバッテリFETオン抵抗
- 最大3Aの放電電流で高いシステム負荷に対応
- JEITAサポートを含むNTC充電プロファイルのスレッショルドを設定可能
- システムに電力を供給してバッテリを充電するためのパワーパス管理
- バッテリ電圧トラッキングに加えて、4.4V~5.5Vの範囲でレギュレートされたシステム電圧(SYS)
- ハイインピーダンス入力ソース用のバッテリ トラッキング入力電圧ダイナミック電源管理(VINDPM)
- 超低自己消費電流
- 15nAシャットダウンモード
- 3.2µA出荷モード、ボタンプレスウェイク付き
- バッテリ単独モードで4µA
- 30µA入力アダプタIQ (スリープ モード)
- 1つの押しボタンによるウェイクアップおよびリセット入力
- 統合障害保護
- 入力過電圧保護 (VIN_OVP)
- バッテリ短絡保護(BATSC)
- バッテリ過電流保護(BATOCP)
- 入力電流制限保護(ILIM)
- 熱安定化(TREG)、熱シャットダウン(TSHUT)
- バッテリ熱故障保護(TS)
- ウォッチドッグおよび安全タイマ障害
アプリケーション
- TWSヘッドセットと充電ケース
- スマートグラス、AR、VR
- スマートウォッチとその他のウェアラブルデバイス
- 小売オートメーションと決済
- ビル用オートメーション
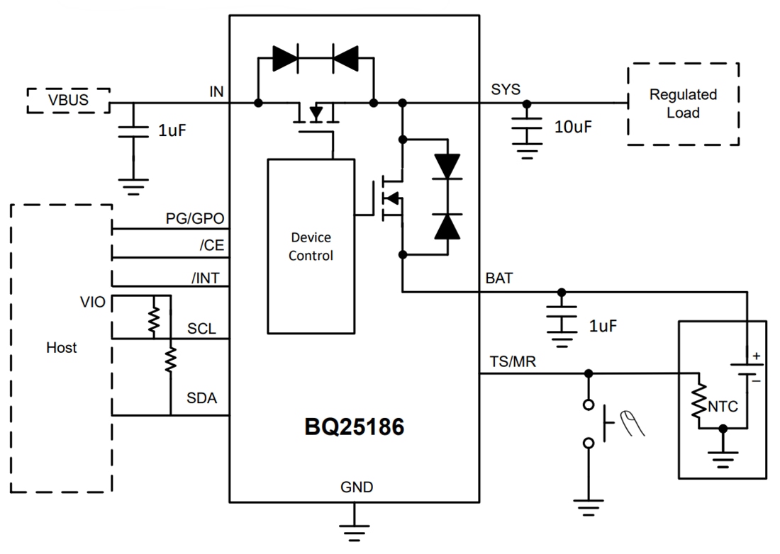
簡略図
公開: 2025-03-24
| 更新済み: 2025-04-18
