Texas Instruments bq25300スイッチモード・バッテリ充電器
Texas Instruments bq25300スイッチモード・バッテリ充電器は、高度に統合されたスタンドアロン・スイッチモード・バッテリ充電器で、1セル・リチウムイオンおよびリチウムポリマ、LiFePO4バッテリを対象としています。Bq25300は、4.1V~17Vの入力電圧および3Aの高速充電電流をサポートしています。デバイスの集積電流センシングトポロジによって高充電効率と低BOMコストが実現します。そのクラスで最高レベルの200nA小自己消費電流デバイスで、バッテリエネルギーを節約し、ポータブルデバイスの貯蔵時間を最大化します。その入力電圧安定化は、入力源からバッテリに最大の充電電力を供給します。このソリューションは、入力逆ブロックFET(RBFET Q1)、高圧側スイッチングFET(HSFET、Q2)、低圧側スイッチングFET(LSFET、Q3)を高度に統合しています。Texas Instruments bq25300は、無損失の統合電流センシングが特徴で、最小限のコンポーネント数で電力損失とBOMコストを削減できます。また、ハイサイドゲートドライブとバッテリ温度モニタ用のブートストラップダイオードが統合されており、システム設計を簡素化できます。デバイスは、ホスト制御なしで充電サイクルを開始および完了します。Bq25300充電電圧と充電電流は、外付け抵抗器を使用してセットします。デバイスは、起動時の充電電圧設定を検出し、4つの位相(バッテリ短絡、事前調整、定電流、定電圧)でバッテリを充電します。充電サイクルの終了時に、充電電流が終了電流の閾値を下回り、バッテリ電圧が充電閾値を上回ると、充電器は自動的に終了します。バッテリ電圧が充電閾値を下回ると、充電器は自動的に別の充電サイクルを開始します。
充電器は、バッテリの充電とシステム動作のためのさまざまな安全機能を実現しています。それらの安全機能には、負温度係数(NTC)サーミスタに基づいたバッテリ温度の監視、充電安全タイマー、入力過電圧および過電流保護、ならびに過電圧保護があります。充電を設定するピンであるICHGがGNDに対して偶発的にオープンまたはショートにならないように、ピンのオープン保護とショート保護機能も内蔵されています。熱安定化機能は、高電力動作時あるいは高周囲温度条件時にダイ温度を制限するために充電電流の安定化を図ります。STAT出力は、充電状態と障害状態を報告します。入力電圧を除去すると自動的にHiZモードになり、バッテリから充電器への電流の漏れが非常に少なくなります。bq25300は、3mm x 3mm薄型WQFNパッケージでご用意があります。
特徴
- スタンドアロン充電器、構成が簡単
- 高効率、1.2MHz同期スイッチモード・バック充電器
- 1セルバッテリの場合に5V入力から2Aで92.5%の充電効率
- 1セルバッテリの場合に9V入力から2Aで91.8%の充電効率
- USB入力対応シングル入力、高電圧アダプタ
- 28Vの絶対最大入力電圧定格で4.1V~17Vの入力電圧範囲をサポート
- 入力電圧ダイナミックパワー管理(VINDPM)追跡バッテリ電圧
- 高集積化
- 集積逆方向ブロッキングと同期スイッチングMOSFET
- 内部入力と充電電流センス
- 内部ループ補償
- ブートストラップダイオード内蔵
- 3.6V / 4.05V / 4.15V / 4.2V充電電圧
- 3.0Aの最大高速充電電流
- 4.5V VBATで200nAの小バッテリ漏れ電流
- IC無効モードでの4.25µA VBUS供給電流
- 120°Cでの充電電流熱安定化
- プリチャージ電流: 10%の高速充電電流
- 終端電流: 10%の高速充電電流
- 充電精度
- 充電電圧の±0.5%の安定化
- ±10%の充電電流レギュレーション
- 安全性
- 熱調節とサーマルシャットダウン
- 入力低電圧ロックアウト(UVLO)、過電圧保護(OVP)
- バッテリ過充電保護
- プリチャージと高速充電用の安全タイマ
- 電流設定ピンICHGがオープンまたはショートの場合に充電無効
- コールド/ホットバッテリ温度保護
- STATピンの障害レポート
- WQFN 3x3-16パッケージでご用意あり
アプリケーション
- ワイヤレス・スピーカ
- バーコードスキャナ
- ゲーム機
- クレードル充電器
- コードレス電力ツール
- ビル用オートメーション
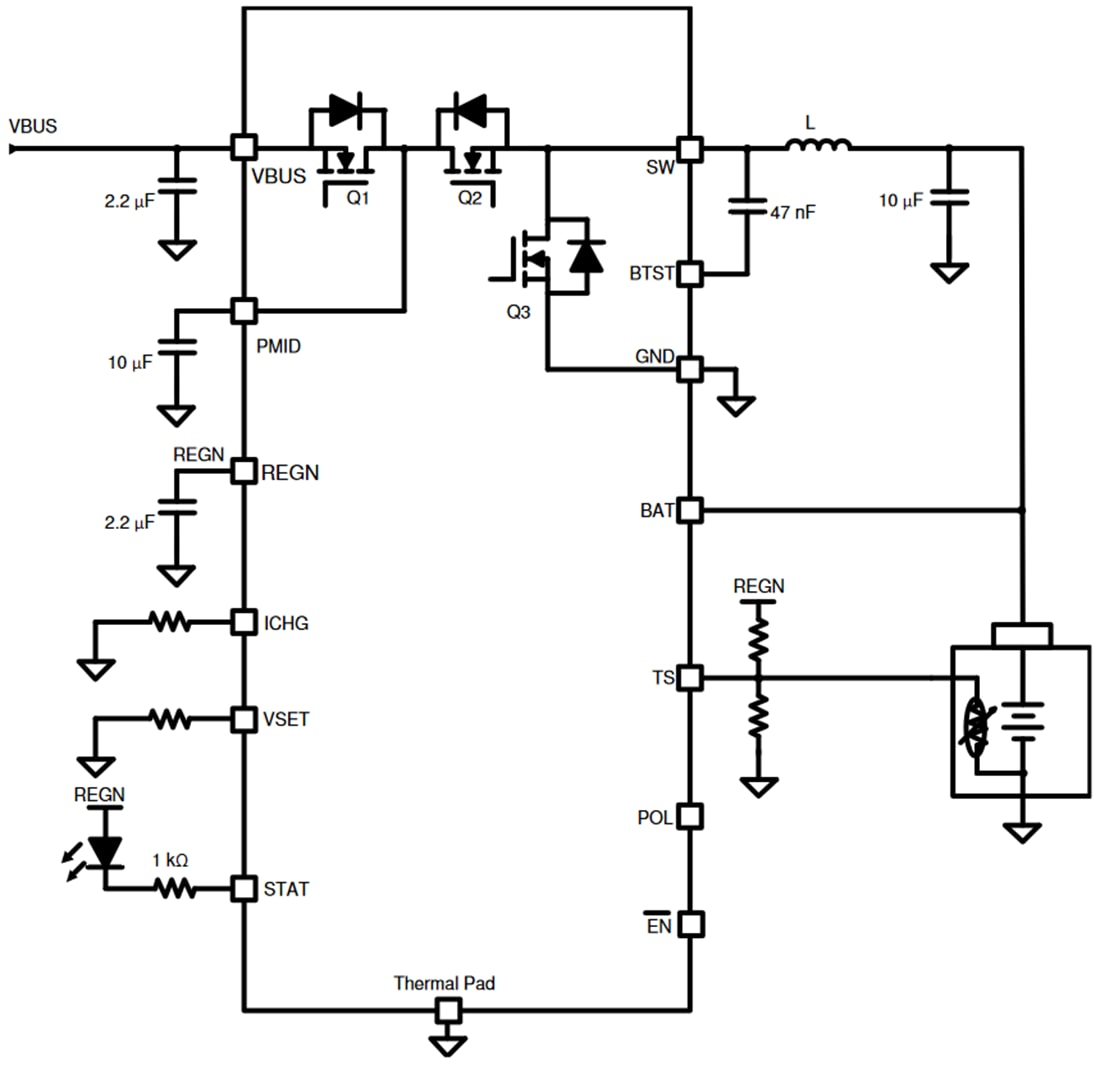
簡略化されたアプリケーション
