Texas Instruments bq25302シングルセル・バックバッテリ充電器
Texas Instruments bq25302シングルセル・バックバッテリ充電器は、高度に統合されたスタンドアロンのスイッチモード・バッテリ充電器で、シングルセル・リチウムイオンおよびリチウムポリマ電池を対象としています。bq25302は、4.1V ~ 6.2V入力電圧および2A高速充電に対応しています。デバイスの集積電流センシングトポロジによって高充電効率と低BOMコストが実現します。そのクラスで最高レベルの200nA小自己消費電流デバイスで、バッテリエネルギーを節約し、ポータブルデバイスの貯蔵時間を最大化します。その入力電圧安定化は、入力源からバッテリに最大の充電電力を供給します。このソリューションには、入力逆ブロックFET (RBFET Q1)、高圧側スイッチングFET (HSFET、Q2)、低圧側スイッチングFET (LSFET、Q2)が高度に統合されています。Texas Instruments bq25302は、3mm x 3mm WQFNパッケージでご用意があり、簡単な2層レイアウトとスペースに制約のあるアプリケーションを対象としています。特徴
- スタンドアロン充電器で構成が簡単
- 高効率、1.2MHz同期スイッチモード・バック充電器
- 5V入力から1Aで94.3%の充電効率
- USB入力対応シングル入力
- 28Vの絶対最大入力電圧定格で4.1V~6.2Vの入力電圧範囲をサポート
- 入力電圧ダイナミックパワー管理(VINDPM)追跡バッテリ電圧
- 高集積化
- 集積逆方向ブロッキングと同期スイッチングMOSFET
- 内部入力と充電電流センス
- 内部ループ補償
- ブートストラップダイオード内蔵
- 4.1V/4.2V/4.35V/4.4V充電電圧
- 2.0A最大高速充電電流
- 4.5V VBAT で200nA低バッテリ漏れ電流
- IC無効モードでの4µA VBUS 供給電流
- 120°Cでの充電電流熱安定化
- プリチャージ電流(高速充電電流の10%)
- 終了電流(急速充電電流の10%)
- 充電精度
- 充電電圧の±0.5%の安定化
- ±10%の充電電流レギュレーション
- 安全性
- 熱調節とサーマルシャットダウン
- 入力低電圧ロックアウト(UVLO)、過電圧保護(OVP)
- バッテリ過充電保護
- プリチャージと高速充電用の安全タイマ
- 電流設定ピンICHGがオープンまたはショートの場合に充電無効
- コールド/ホットバッテリ温度保護
- STATピンの障害レポート
- WQFN 3mm x 3mm 16ピンパッケージでご用意あり
アプリケーション
- ワイヤレス・スピーカ
- バーコードスキャナ
- ゲーム機
- クレードル充電器
- コードレス電力ツール
- ビル用オートメーション
- 医療
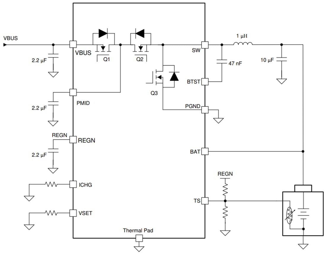
簡略化されたアプリケーション
公開: 2020-12-03
| 更新済み: 2024-10-09
