Texas Instruments bq25306 1-2セル・バックバッテリ充電器
Texas Instruments bq253061-2セル・バックバッテリ充電器は、高度に統合されたスタンドアロン・スイッチモード・バッテリ充電器で、1セル・リチウムイオンおよびリチウムポリマ、LiFePO4 バッテリを対象としています。bq25306は、4.1V~17Vの入力電圧および3Aの高速充電電流をサポートしています。デバイスの集積電流センシングトポロジによって高充電効率と低BOMコストが実現します。そのクラスで最高レベルの200nA小自己消費電流デバイスで、バッテリエネルギーを節約し、ポータブルデバイスの貯蔵時間を最大化します。bq25306は、3mm x 3mm WQFNパッケージでご用意があり、簡単な2層レイアウトとスペースに制約のあるアプリケーションを対象としています。Texas Instruments bq25306は、シングルセル(1S)電池または直列接続されたデュアルセル電池(2S)に対して最大3Aまでの連続充電電流を実現しています。このデバイスは、ポータブルデバイスの高速充電が特徴です。その入力電圧安定化は、入力源からバッテリに最大の充電電力を供給します。このソリューションは、入力逆ブロックFET(RBFET Q1)、高圧側スイッチングFET(HSFET、Q2)、低圧側スイッチングFET(LSFET、Q3)を高度に統合しています。
特徴
- スタンドアロン充電器、構成が簡単
- 高効率、1.2MHz同期スイッチモード・バック充電器
- 1セルバッテリの場合に5V入力から2Aで92.5%の充電効率
- 1セルバッテリの場合に9V入力から2Aで91.8%の充電効率
- 2セルバッテリの場合に12V入力から2Aで95%の充電効率
- USB入力対応シングル入力、高電圧アダプタ
- 28Vの絶対最大入力電圧定格で4.1V~17Vの入力電圧範囲をサポート
- 入力電圧ダイナミックパワー管理(VINDPM)追跡バッテリ電圧
- 高集積化
- 集積逆方向ブロッキングと同期スイッチングMOSFET
- 内部入力と充電電流センス
- 内部ループ補償
- ブートストラップダイオード内蔵
- 3.4V~9.0Vプログラマブル充電電圧
- 3.0Aの最大高速充電電流
- 4.5V VBAT で200nAの小バッテリ漏れ電流
- IC無効モードでの4µA VBUS 供給電流
- 120°Cでの充電電流熱安定化
- プリチャージ電流(急速充電電流の10%)
- 終了電流(急速充電電流の10%)
- 充電精度
- 充電電圧の±0.5%の安定化
- ±10%の充電電流レギュレーション
- 安全性
- 熱調節とサーマルシャットダウン
- 入力低電圧ロックアウト(UVLO)、過電圧保護(OVP)
- バッテリ過充電保護
- プリチャージと高速充電用の安全タイマ
- バッテリ帰還ピンFBがオープンまたはショートの場合に充電を無効にする
- コールド/ホットバッテリ温度保護
- STATピンの障害レポート
- WQFN 3mm x 3mm 16ピンパッケージでご用意あり
アプリケーション
- ワイヤレス・スピーカ
- ゲーム機
- クレードル充電器
- 医療
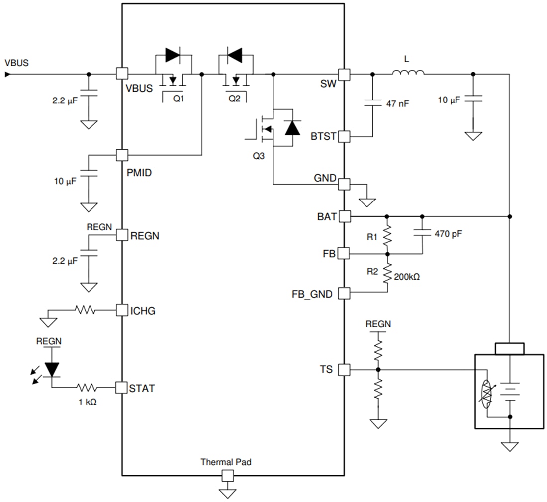
簡略化されたアプリケーション
公開: 2020-12-18
| 更新済み: 2025-04-25
