Texas Instruments BQ25883スイッチモード・バッテリ充電管理
Texas Instruments BQ25883スイッチモード・バッテリ充電管理は、2sリチウムイオン電池およびリチウムポリマ電池向けに2Aブースト、1.5MHzスイッチモード、ダイナミック電源経路管理が高度に統合されています。BQ25883は、OTGと電力経路が活用されているI2C制御があります。このデバイスは、20Vの絶対最大入力電圧定格で3.9V~6.2Vの入力電圧範囲をサポートしています。その他の機能には、93.4%充電効率@ 5Vアダプタ、7.6Vバッテリ充電、1A充電、選択できる低消費電力PFMモード、USB2.0.をサポートしている入力電流制限500mA~3.3A(100mA分解能)があります。特徴
- 高効率2A、1.5MHzスイッチモードブースト充電器
- 93.4%の充電効率@ 5Vバッテリ、1A充電
- USB入力および2セル・リチウムイオンバッテリ用に最適化済
- 軽負荷動作向けのセレクタブル低消費電力PFMモード
- USB入力対応シングル入力アダプタ
- 20Vの絶対最大入力電圧定格で3.9V~6.2Vの入力電圧範囲をサポート
- USB2.0、USB3.0規格アダプタをサポートしている入力電流制限(500mA~3.3A、100mA分解能)
- 最大5.5Vの入力電圧制限による最大電力トラッキング
- 統合USB D+/D自動検出USB SDP、CDP、DCP、非スタンダード・アダプタ
- 電力経路管理とI2C制御
- 17mΩという最高レベルのバッテリ放電効率バッテリ放電MOSFET
- ナローVDC (NVDC) 電源経路管理
- バッテリなしまたは過剰放電されたバッテリでのインスタントオン・システム
- バッテリサプリメントモードでの理想的なダイオード動作
- 4.5V~5.5Vで調節可能な出力を備えたUSBオンザゴー(OTG)
- 最大2Aの出力が備わっているバックコンバータ
- 5V、1A出力で94%効率性
- 高精度の定電流(CC)安定化および出力短絡保護
- アウトオブオーディオ・オプションを用いた軽負荷動作用の低消費電力PFMモードを選択可能
- オーバーロードアダプタなしで入力電力を最大化する入力電流オプティマイザ(ICO)
- システム監視用の統合16ビットADC(バス電圧と電流、各セル電圧、充電電流、SYS電圧、NTC、ダイ温度)
- 高度な統合には全てのMOSFET、電流検知、ループ補償を含む
- 高精度
- 充電電圧の±0.5%の安定化
- ±5%の充電電流安定化
- ±7.5%の入力電流安定化
- 安全性
- 充電中のバッテリ温度検出とOTGバックモード
- 熱調節とサーマルシャットダウン
アプリケーション
- Bluetoothスピーカ
- EPOSプリンタ
- ポータブルPOS
- ワイヤレスセキュリティカメラ
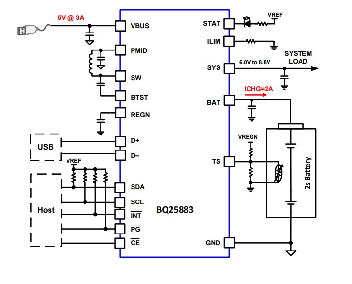
簡略図
公開: 2019-05-15
| 更新済み: 2023-09-11
