特徴
- 高効率2A、1.5MHzスイッチモードブースト充電器
- 93.4%の充電効率@ 5Vバッテリ、1A充電
- USB入力および2セル・リチウムイオンバッテリ用に最適化済
- USB入力対応シングル入力アダプタ
- 20Vの絶対最大入力電圧定格で4.3V~6.2Vの入力電圧範囲をサポート
- USB2.0、USB3.0規格アダプタをサポートしている入力電流制限(500mA~3.3)
- 統合USB D+/D自動検出USB SDP、CDP、DCP、非スタンダード・アダプタ
- PowerPath管理が活用されているスタンドアロン機能
- 17mΩという最高レベルのバッテリ放電効率バッテリ放電MOSFET
- ナローVDC (NVDC) PowerPath管理
- バッテリなしまたは過剰放電されたバッテリでの即時オンで作動
- バッテリサプリメントモードでの理想的なダイオード動作
- 8.2V、8.4V、8.7V、8.8Vに対応している、VSETピンで調整できる充電電圧
- 100~2200mAに対応している、ICHGSETピンで調整できる充電電流
- ILIMピンで調整できる入力電流制限
- オーバーロードアダプタなしで入力電力を最大化する入力電流オプティマイザ(ICO)
- 高度な統合には全てのMOSFET、電流検知、ループ補償を含む
- 高精度
- 充電電圧の±0.5%の安定化
- ±5%の充電電流安定化
- ±7.5%の入力電流安定化
- 安全性
- 充電中のバッテリ温度センシング
- 熱調節とサーマルシャットダウン
アプリケーション
- ワイヤレス・スピーカ
- スマートスピーカ
- EPOSプリンタ
- ポータブルPOS
- IPネットワークカメラ
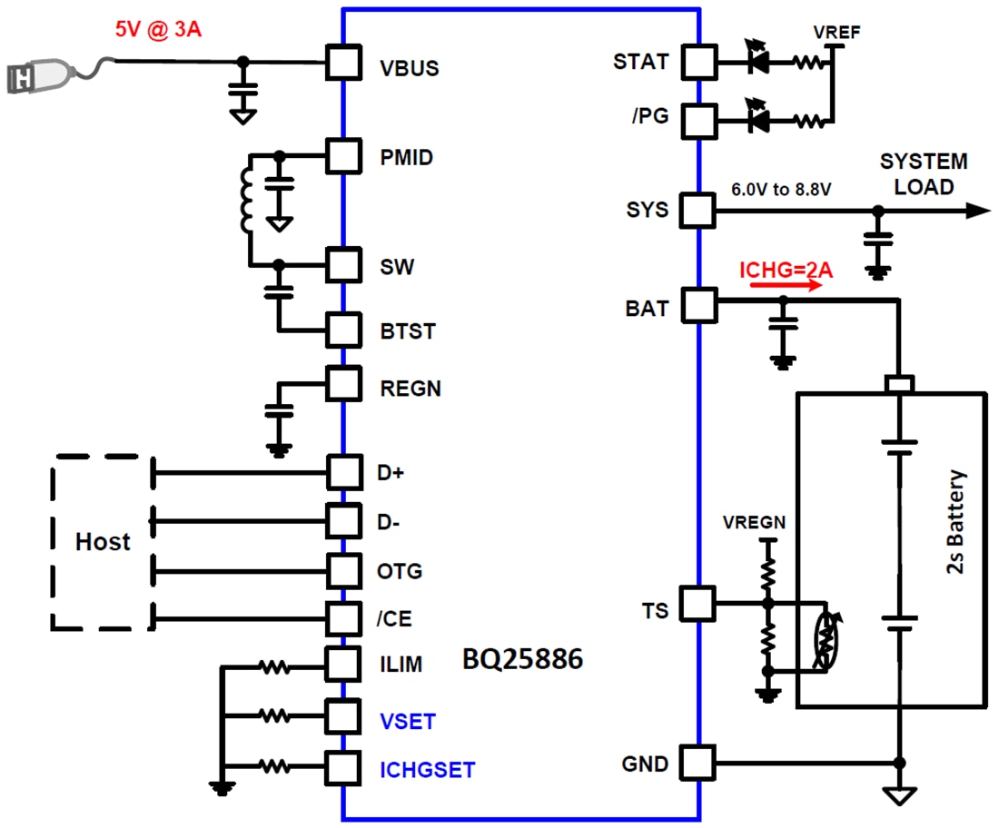
簡略図
公開: 2019-07-22
| 更新済み: 2023-10-03

