Texas Instruments BQ27Z558EVM-084 評価モジュール
Texas InstrumentsBQ27Z558EVM-084評価モジュールは、Impedance Track™テクノロジーを使用してBQ27Z558バッテリゲージを評価するように設計されています。BQ27Z558バッテリの残量計は、I2C互換および HDQ 1Wireインターフェースを介して通信します。この評価モジュールは、3.6Vの標準入力電圧で動作します。回路モジュールには、BQ27Z558集積回路 (IC) と、単列セルのリチウムイオン (Li-ion) またはリチウムポリマー (li-polymer) バッテリーの容量を監視および予測するために必要なその他すべてのコンポーネントが含まれています。このモジュールは、スマートフォン、デジタル スチル カメラおよびビデオ カメラ、タブレット コンピューティング、ポータブルおよびウェアラブル健康デバイス、モバイルオーディオ デバイスに最適です。特徴
- Impedance Track™テクノロジを使用したBQ27Z558ガスゲージの完全な評価システム
- 迅速なセットアップのための実装された回路モジュール
- システム分析のための設定とデータロギングを可能にするパーソナルコンピュータ (PC) ソフトウェア
- 1.2VI/O I2C通信
アプリケーション
- スマートフォン
- デジタルスチールカメラ、ビデオカメラ
- タブレットコンピュータ
- 携帯機器およびウェアラブル健康器具
- ポータブル・オーディオ機器
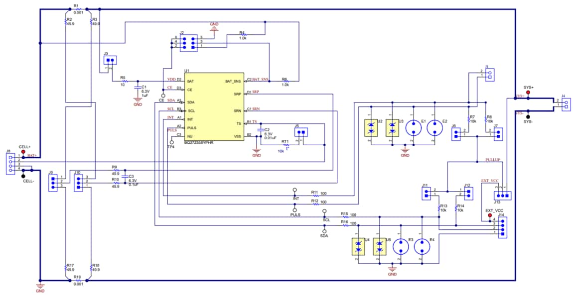
回路図
公開: 2024-01-16
| 更新済み: 2024-02-09
