Texas Instruments bq35100バッテリ残量ゲージとサービス終了モニタ
Texas Instruments bq35100バッテリ残量ゲージおよびサービス終了モニタは、充電不可のリチウム一次電池の残量ゲージで、各種の構成が可能であり、バッテリの強制放電を必要としません。 最適化を必要としないように構築されており、特許取得済みのTI計量アルゴリズムを使用しています。 また、ゲージイネーブル(GE)ピンによるホスト制御を使用して、非常に低い平均消費電力で正確な結果を得ることができます。 残量ゲージ機能は、電圧、電流、温度の情報を使用して、健全性状態(SOH)とサービス終了(EOS)のデータを取得します。 bq35100デバイスは、選択したアルゴリズムをサポートし、システムにより要求される更新頻度を満たすため、データを収集して計算を行うのに必要な時間だけしか電力供給を必要としません。特徴
- Fuel gauge and battery diagnostics for flow meter applications predict end-of-service or early battery failure
- Supports lithium thionyl chloride (Li-SOCl2) and lithium manganese dioxide (Li-MnO2) chemistry batteries
- Accurate voltage, temperature, current, and coulomb counter measurements that report battery health and service life
- State-of-health (SOH) algorithm for Li-MnO2
- End-of-service (EOS algorithm for Li-SOCl2)
- Coulomb accumulation (ACC) algorithm for all battery types
- Ultra-low average power consumption to maximize battery run time
- Gauge enabled through host-controlled periodic updates
- State-of-health (SOH) ~ 0.06µA
- End-of-service (EOS) ~ 0.35µA
- Coulomb accumulation (ACC) diagnostic updates ~ 0.3µA
- System interaction capabilities
- I2C host communication, providing battery parameter and status access
- Configurable host interrupt
- Battery information data logging options for in operation diagnostics and failure analysis
- SHA-1 authentication to help prevent counterfeit battery use
アプリケーション
- Smart metering
- Door access control
- Smoke/gas detection
- Building automation
- IoT, including a sensor node
- Asset tracking
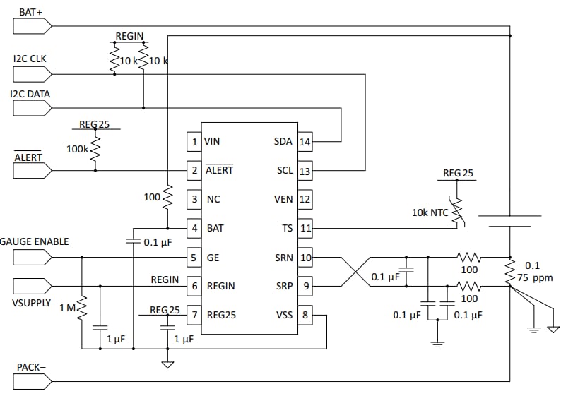
Simplified Schematic
公開: 2016-11-30
| 更新済み: 2022-03-11
