Texas Instruments bq4050 1-4シリーズCEDVバッテリ残量計
Texas Instruments bq4050 1-4シリーズCEDVバッテリ残量計は、補完放電終了電圧(CEDV)技術が組み込まれています。このデバイスは、高度に統合された、高精度、1シリーズから4シリーズのセルガスゲージおよび保護ソリューションを備え、自律充電器制御とセルバランシングを可能にします。Bq4050は、完全に統合されたパックベースのソリューションとのフラッシュプログラム可能なカスタム縮小命令セットCPU(RISC)を提供します。また、このデバイスには安全保護およびリチウムイオンおよびチリウムポリマー電池パックに対する認証が含まれます。Bq4050ガスゲージは、SMBus互換インターフェイスを介して通信します。このデバイスは、超低消費電力、高速TI bqBMPプロセッサ、高精度のアナログ測定能力、統合型フラッシュメモリ、一連の周辺機器、通信ポートを組み合わせています。また、bq4050は、NチャンネルFET駆動およびSHA-1認証変換レスポンダを特徴とし、完全で高性能のバッテリ管理ソリューションを実現します。特徴
- N-CH FETドライブのハイサイド保護により、フォルト状況でもシリアル・バス通信が可能
- 内部バイパスによるセル・バランシングによって、バッテリの健全性を最適化
- 故障分析のための診断ライフタイムデータモニタとブラックボックスレコーダ
- 各種プログラマブル保護機能: 電圧、電流、温度
- スマート充電をサポートしているJEITA充電アルゴリズム
- 2つの独立したADCを持つアナログ・フロント・エンド
- 電流と電圧の同時サンプリング
- 入力オフセット誤差1µV未満(標準値)の高精度クーロン・カウンタ
- Windows®統合機能向けバッテリトリップポイント(BTP)をサポート
- 充電状態とバッテリ残量表示用LEDディスプレイ
- 代替400kHzモードでのプログラミングおよびデータアクセス向け100Khz SMBus v1.1通信インターフェイス
- SHA-1認証レスポンダによるバッテリ・パックのセキュリティ強化
- 小型32ピンVQFNパッケージ(RSM)
アプリケーション
- ノートブック
- 医療およびテスト機器
- ポータブル計器
- コードレス掃除機と掃除ロボット
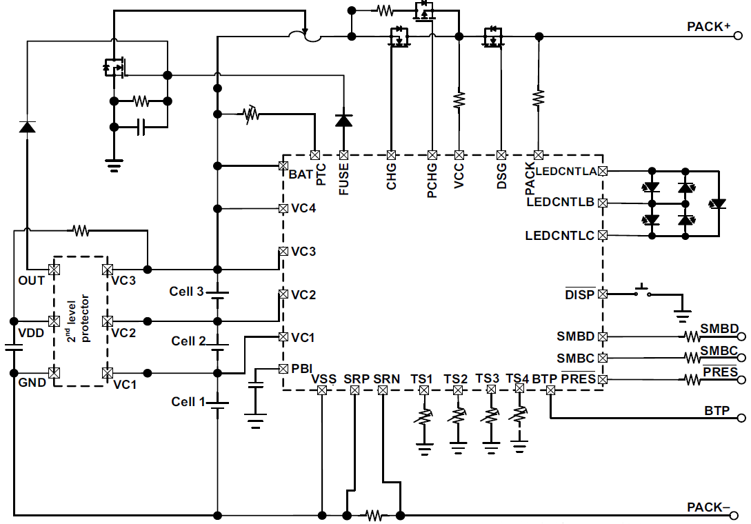
簡略図
公開: 2016-06-30
| 更新済み: 2022-03-11
