Texas Instruments bq51222シングルチップ・ワイヤレス・パワーレシーバ
Texas Instruments bq51222シングルチップワイヤレスパワーレシーバは、ワイヤレス電力レシーバを完全に搭載しています。このデバイスは、ワイヤレス・パワー・コンソーシアム(WPC)Qiおよびパワー・マター・アライアンス(PMA)プロトコルの両方で操作が可能です これらの各プロトコルにより、ワイヤレス電力システムは各誘導充電規格の両方で動作が可能です。bq51222デバイスは、単一デバイスの電力変換(整流と調整)のほか、両方の基準に準拠したデジタル制御と通信も提供します。このデバイスはプロトコルの自律検出を備えているため、追加のアクティブデバイスは必要ありません。Bq51222は、WPC v1.2およびPMA通信プロトコルに準拠しています。bq51222は、WPCまたはPMAプライマリ・サイド・コントローラとともに使用することで、ワイヤレス電源ソリューション用の完全無接触型電力伝送システムを実現します。レシーバにより、同期整流、レギュレーションおよびコントロールは、すべての既存の市場をリードするフォームファクタ、効率、ソリューションのサイズと通信が可能です。特徴
- 50%の低い堅牢な5Wソリューションターミナル損失を改善
- Inductorlessレシーバで最も低いプロファイルソリューション
- 調節可能な出力電圧 (4.5V~8V) により、コイルと熱の最適化を実現
- 完全同期の整流器、96%の効率性
- 97%の効率性のポスト・レギュレータ
- 5Wで79%システム効率
- WPC v1.2およびPMA準拠の通信
- 特許取得済みのトランスミッタ・パッド検出機能がユーザー体験を向上
- I2C通信をホスト
アプリケーション
- スマートフォン、タブレット、ヘッドセット
- Wi-Fiホットスポット
- パワーバンク
- その他のモバイルデバイス
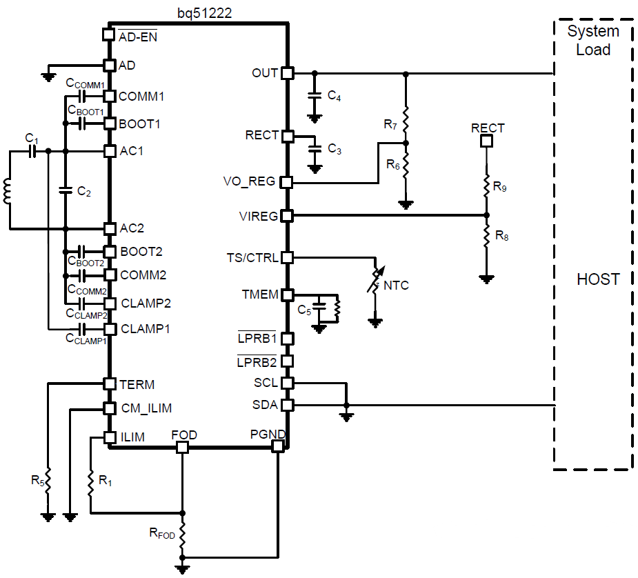
簡略図
公開: 2017-03-15
| 更新済み: 2023-11-13
