Texas Instruments bq76200ハイサイドNチャンネルFETドライバ
Texas Instruments bq76200ハイサイドNチャンネルFETドライバは、高電圧バッテリパックフロントエンド充電/放電ドライバです。 ハイサイド保護がシステムにおける接地切断を防止します。 バッテリパックとホストシステム間の連続通信も可能です。 このデバイスには追加のPチャンネルFET制御があり、消耗が激しいバッテリに対して低電流での事前充電、およびPACK+電圧を検知するホスト用のPACK+電圧モニタ制御が可能です。 この独立したイネーブル入力を使用すると、CHGおよびDSG FETの電源がそれぞれにオン/オフで切り替わり、バッテリーシステムに大きな実装の柔軟性を提供します。 bq76200デバイスは、コンパニオンアナログフロントエンド(bq76920/30/40 3シリーズ~15リシーズセルアナログフロントエンドモニタリング)およびホストマイクロコントローラまたは専用の充電状態(SOC)の追跡ガスゲージデバイスとの併用が可能です。The device has additional P-Channel FET control to allow low-current pre-charge to a deeply depleted battery, and a PACK+ voltage monitor control for the host to sense the PACK+ voltage. The independent enable inputs allow CHG and DSG FETs to be turned on and off separately, offering great implementation flexibility in battery systems. The bq76200 device can be used with a companion Analog Front End (bq76920/30/40 3-series to 15-series Cell Analog Front End Monitoring) and a host microcontroller or dedicated state-of-charge (SOC) tracking gas gauge device.
特徴
- CHG and DSG High-side NMOS FET drivers for battery protection fast FET turn-on and turn-off times
- Pre-charge PFET driver (for current-limited pre-charge of significantly depleted cell-pack)
- Independent digital enable control for charging and discharging
- Minimal external components needed
- Scalable external capacitor-based charge pump to accommodate a different range of FETs in parallel
- High-voltage tolerant (100V absolute maximum)
- Internal switch to enable pack-voltage sensing
- Common and separate charge and discharge
- Path configuration support
- Designed to work directly with bq76940, bq76930, and bq76920 battery monitors
- Current consumption
- 40µA NORMAL Mode
- <10µA Maximum SHUTDOWN
アプリケーション
- eBikes, eScooters, and eMotorcycles
- Energy storage systems and Uninterruptible Power Supplies (UPS)
- Portable medical systems
- Wireless base-station battery systems
- Lead-acid (PbA) replacement batteries
- 12V to 48V Battery packs
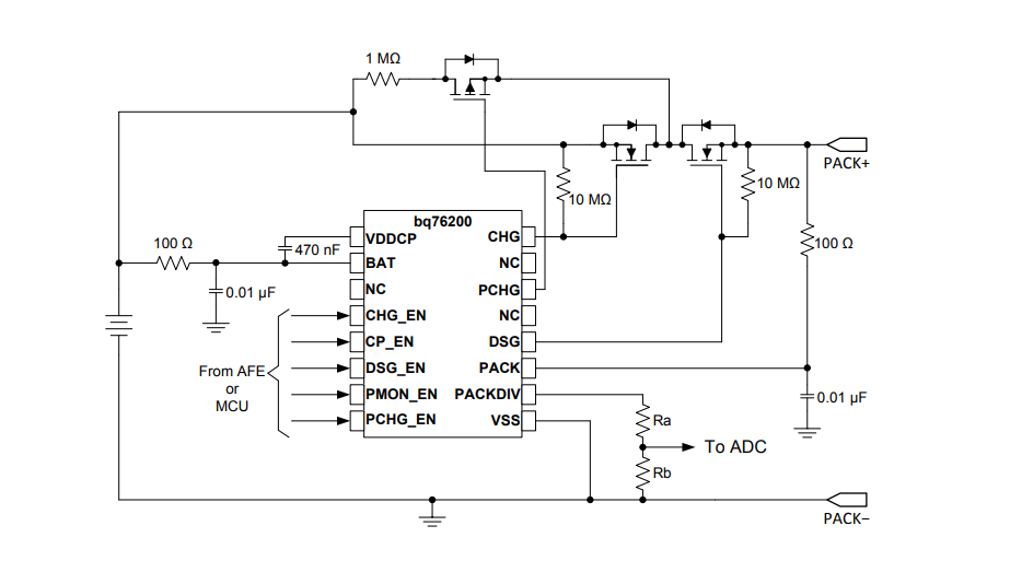
Block Diagram
公開: 2016-02-11
| 更新済み: 2022-03-11
