Texas Instrumentsbq78350リチウムイオン&LiFePO4バッテリー管理コントローラ

Texas Instrumentsbq78350リチウムイオン&
LiFePO4 バッテリー管理コントローラ

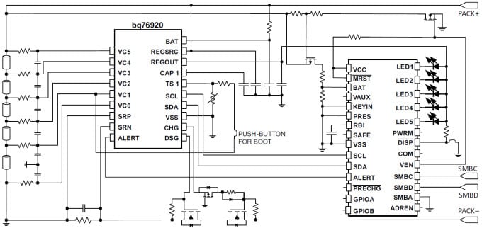
Texas Instrumentsbq78350リチウムイオン&LiFePOO4バッテリー管理コントローラ、およびアナログフロントエンド(AFE)保護デバイス bq769x0ファミリーのコンパニオンは、バッテリー管理システム(BMS)のサブシステムを総合的に揃え、製品開発から製品化までを加速化します。bq78350コントローラとbq769x0 AFEは、3直列〜15直列セルのアプリケーションに対応します。bq78350は、正確な残量計、健康状態(SoH)モニタ、およびセル・バランス、フルレンジの電圧、電流、温度ベースの保護機能を提供します。bq78350は、容量レポート用にオプションのLEDまたはLCDディスプレイ構成を提供します。また、SMBus 1.1インターフェイスでデータを入手可能です。バッテリー履歴・診断データは、デバイス内の不揮発性メモリに保存され、同じインターフェイスで入手可能です。

特徴
  • 補償付き放電終了電圧(CEDV)計測アルゴリズム
  • SMBusホスト通信対応
  • 柔軟な構成で、3〜5直列(bq76920)、6〜10直列(bq76930)、9〜15直列(bq76940)のリチウムイオンおよびLiFePO4バッテリーに対応
  • 最大320Ahrのバッテリー構成に対応
  • 最大320Aの充電および放電電流レポートに対応
  • コンパニオンAFEから外部NTCサーミスタをサポート
  • 各種プログラマブル保護機能。電圧
    • 電流
    • 温度
    • システム・コンポーネント
  • ライフタイム・データ・ロギング
  • プリチャージ、充電抑制、充電一時停止など、CC-CV充電をサポート

  • オプション抵抗プログラマブルSMBusスレーブ・アドレスにより、最大8種類のバスアドレスに対応
  • 5セグメントLEDまたはLCDディスプレイで充電状態を表示
  • SHA-1認証を提供

アプリケーション
  • 軽電動車(LEV):電動自転車、電動スクーター、電動アシスト自転車、ペダルアシスト自転車
  • 電動・ガーデニング工具
  • バッテリー・バックアップ、無停電電源装置(UPS)
  • 無線基地バックアップ・システム
  • 電気通信電力系統
 
eNewsに登録する
  • Texas Instruments
公開: 2014-09-19 | 更新済み: 2022-03-11