Texas Instruments CDCDB400 4出力クロックバッファ

Texas Instruments CDCDB400 4出力クロックバッファは、LP-HCSL、DB800ZLに準拠したクロックバッファで、PCIe Gen 1-5、QuickPath Interconnect(QPI)およびUPI、SASのリファレンスクロックを分配できます。また、CC、SRNS、あるいはSRISアーキテクチャのSATAインターフェイスに分配することもできます。SMBusインターフェイスと4つの出力によって、ピンで4つの出力すべてを個別に構成および制御できます。CDCDB400はDB800ZL派生バッファで、DB800ZL仕様でのシステム・パラメータに適合または超過しています。さらに、DB2000Q仕様でのパラメータにも適合または超過しています。Texas Instruments CDCDB400は、5mm × 5mm、32ピンVQFNパッケージに収められています。

特徴

  • 4つのLP-HCSL出力(集積85Ω(デフォルト)または100Ω差動出力端子をプログラミング可能)
  • 4つのハードウェア出力イネーブル(OE#)制御
  • PCIE Gen5フィルタ後の付加位相ジッタ:<25Fs、RMS(最大)
  • DB2000Qフィルタ後の付加位相ジッタ:<38fs、RMS(最大)
  • PCIe Gen 4およびGen 5共通クロック(CC)ならびに個々のリファレンス(IR)アーキテクチャをサポート:
    • 拡散スペクトラム互換
  • 出力対出力スキュー: < 50ps
  • 入力対出力遅延: < 3ns
  • フェイルセーフ入力
  • プログラマブル出力スルーレート制御
  • 3通りの選択可能なSMBusアドレス
  • 3.3VコアおよびIO供給電圧
  • ハードウェア制御された低消費電力モード(PD#)
  • 電流消費:最大46mA
  • 5mm × 5mm、32ピンVQFNパッケージ

アプリケーション

  • マイクロサーバとタワーサーバ
  • ストレージエリアネットワーク、ホストバスアダプタカード
  • ネットワーク・アタッチト・ストレージ
  • ハードウエアアクセラレータ
  • ラックサーバ
  • 通信スイッチ
  • コンピュータ・オン・モジュール
  • CTおよびPETスキャナ
  • 頑丈なPCラップトップ

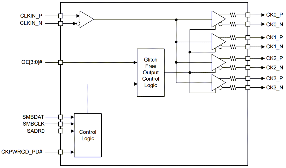
機能ブロック図

ブロック図 - Texas Instruments CDCDB400 4出力クロックバッファ
公開: 2022-04-04 | 更新済み: 2022-08-09