Texas Instruments CDCUA877位相ロックループ・クロック・ドライバ
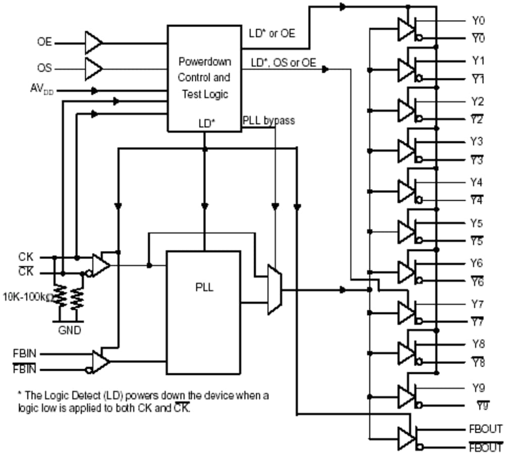
Texas Instruments CDCUA877位相ロックループ・クロック・ドライバは、高性能、低ジッタ、低スキュー、ゼロ遅延バッファです。差動クロック入力ペア(CK、CK)を10個の差動ペアのクロック出力(Yn、Yn)および1個の差動ペアの帰還クロック出力(FBOUT、FBOUT)に分配します。クロック出力は、入力クロック(CK、CK)、帰還クロック(FBIN、FBIN)、LVCMOS制御ピン(OE、OS)、アナログ電力入力(AVDD)によって制御されています。OEが「低」になっていると、内部PLLがロックイン周波数を維持し続けている間はFBOUT/FBOUTを除いたクロック出力が無効になります。OS(出力選択)は、GNDまたはVDD に接続する必要があるプログラムピンです。OSが「高」の場合、前述の通りOEが機能します。OSとOEの両方が「低」の場合、OEはフリーランニングでY7/Y7には影響を与えません。AVDD が接地されているとPLLはOFFになり、試験目的でバイパス接続されます。両方のクロック入力(CK、CK)がロジック低になると、デバイスは低消費電力モードに入ります。差動入力での入力ロジック検出回路は入力バッファから独立しており、ロジック低レベルを検出してすべての出力、帰還、PLLがOFFの場合に低消費電力状態で実行します。クロック入力がロジック低から差動信号へと移行すると、PLLは元に戻ります。入力と出力が有効になり、PLLは指定された安定化時間内で帰還クロックペア(FBIN、FBIN)とクロック入力ペア(CK、CK)の間で位相ロックを取得します。Texas Instruments CDCUA877は、EMIの削減を目的としたスペクトラム拡散クロッキング(SSC)を追跡できます。このデバイスは-40°C~85°Cで動作します)。
特徴
- ダブル・データ・レート(DDR II)アプリケーションを対象とした1.8V/1.9V位相ロックループ・クロック・ドライバ
- スペクトラム拡散クロックに対応
- 125MHz~410MHz動作周波数
- 160MHz~410MHzのアプリケーション周波数
- < 200mA (標準) 低消費電流
- ±40ps低ジッタ(サイクル‐サイクル)
- 35psの低出力スキュー
- 安定化時間:< 6µs
- 10個の差動出力に対して1つの差動クロック入力を分配
- 52ボールµBGA(MicroStar Junior™ BGA、0.65mmピッチ)
- 外付け帰還ピン(FBIN、FBIN)は、出力を入力クロックに同期するために使用
- PC2-3200/4300/5300/6400oを対象としたCUA877/CAU878仕様PLL規格に適合または超過
- フェイルセーフ入力
論理図
公開: 2020-12-18
| 更新済み: 2024-10-22
