Texas Instruments DAC31x2EVM評価モジュール(EVM)
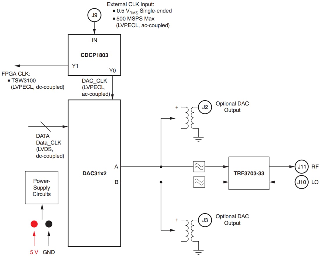
Texas Instruments DAC31x2EVM評価モジュール(EVM)は、デュアルチャンネル10ビットまたは12ビット・デジタルアナログコンバータ(DAC)の性能を設計者が評価できる回路ボードです。このDACには、10または12バイトという広いDDR LVDSデータ入力、超低消費電力、サイズ、レイテンシが備わっています。この評価モジュールは、I/Q出力をDACからRFにアップコンバートするために、直接RF TRF370333、350MHz~4.0GHz直交モジュレータを使用しても、使用しなくても、行うことができる、DAC31x2の試験を実施するための柔軟性に富んだ環境を実現しています。評価モジュールは、TSW3100パターン発生器カードと一緒に使用し、広範な試験を実施できます。TSW3100は、LVDSポートからDAC31x2に供給される試験パターンを生成します。DAC31x2EVMには、クロックチップ、CDCP1803があり、TSW3100ボードをDAC31x2EVMに同期させるために使用できます。特徴
- IFおよびRF出力用のDAC31x2の包括的なテスト機能
- TSW3100パターン発生器へのダイレクト接続
- クロック発生用のCDCP1803を搭載
- 完全トランスミッタ評価のためにTRF370333を搭載
- 簡単なセットアップ: ソフトウェア制御不要
- FMCコネクタが搭載さえrたXilinx FPGA評価モジュールとの互換性があるアダプタコネクタ
ブロック図
公開: 2019-10-23
| 更新済み: 2025-06-26
