Texas Instruments DDC3256 24ビット256チャネルADC
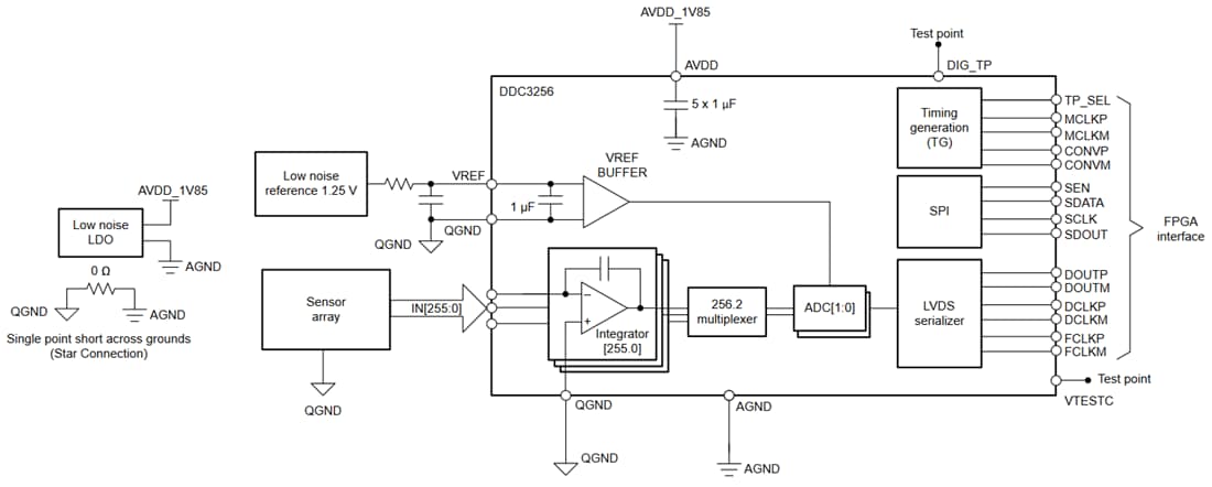
Texas Instruments DDC3256 24ビット256チャネルADC(アナログ・デジタル・コンバータ)は、電流積分による電流-電圧変換とA/D変換を組み合わせています。フォトダイオードのような最大256の個々の低レベル電流出力デバイスは、デバイスの入力に直接接続し、並列に(同時に)デジタル化できます。256個の各入力に対して、このデバイスは、センサからのすべての充電をキャプチャするように設計された、低電力で低ノイズの積分器を1つ備えています。積分時間は、50µ s~1.6msの範囲で調整可能で、fAからµAのオーダーの電流を優れた精度で連続測定することができます。積分器の出力は、オンチップの低電力ADCによってデジタル化され、変換されたデジタル・コードは、チャネル数の多い環境でのノイズ・カップリングを最小化するように設計された単一のLVDSペアを通じて伝送されます。Texas Instruments DDC3256は、1.85V単一電源で動作します。動作温度範囲は0°C~70°Cで、13.2mm×17.2mm2336 ボール、0.8mmピッチBGAで提供されます。オンチップのリファレンス・バッファとバイパス・コンデンサ(BGA上)により、外付け部品の必要性を最小化し、基板スペースがさらに削減されます。
特徴
- シングルチップ・ソリューションは、256の低レベル電流を同時に直接計測
- 320pCまで調整可能なフルスケール充電範囲
- 入力電流:1µA(最大)
- 最小50µsの積分時間で調整可能な速度(チャンネルあたり20KSPS)
- 24ビット分解能
- 積分非直線性は、読み取りの±0.025%、フルスケール範囲の±1ppm(全チャンネルが有効)
- 低電力消散:1.2mW/チャンネル
- 20pFセンサ静電容量の320pC FSR で0.26fCrmsの低ノイズ
- 充電損失なし
- オンチップ温度センサ
- シリアルLVDS出力インターフェイス
- 1.85V単電源
- パッケージ内のバイパス・コンデンサと基準バッファにより、プリント基板面積と設計の複雑さを軽減
アプリケーション
- CTスキャナーデータ収集システム
- フォトダイオードセンサ
- X線検出システム
- 光ファイバー電力監視
- 多チャンネル電流、電圧計測器
簡略図
公開: 2024-06-19
| 更新済み: 2024-07-08
