Texas Instruments DEM-SOT23LDO正LDOレギュレータ評価ツール

Texas Instruments DEM-SOT23LDOポジティブLDOレギュレータ評価ツールはテスト用の備品で、TIの低ドロップアウト(LDO)リニアレギュレータの動作と性能を評価する設計者の役に立ちます。このテスト回路備品は、5または6リードSOT-23パッケージで提供される大半のポジティブ出力LDOレギュレータと互換性があります。

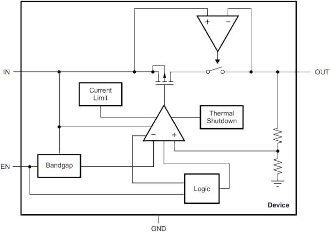
機能ブロック図

ブロック図 - Texas Instruments DEM-SOT23LDO正LDOレギュレータ評価ツール
公開: 2019-10-30 | 更新済み: 2025-04-25